HOME   LIST
‹–   –›

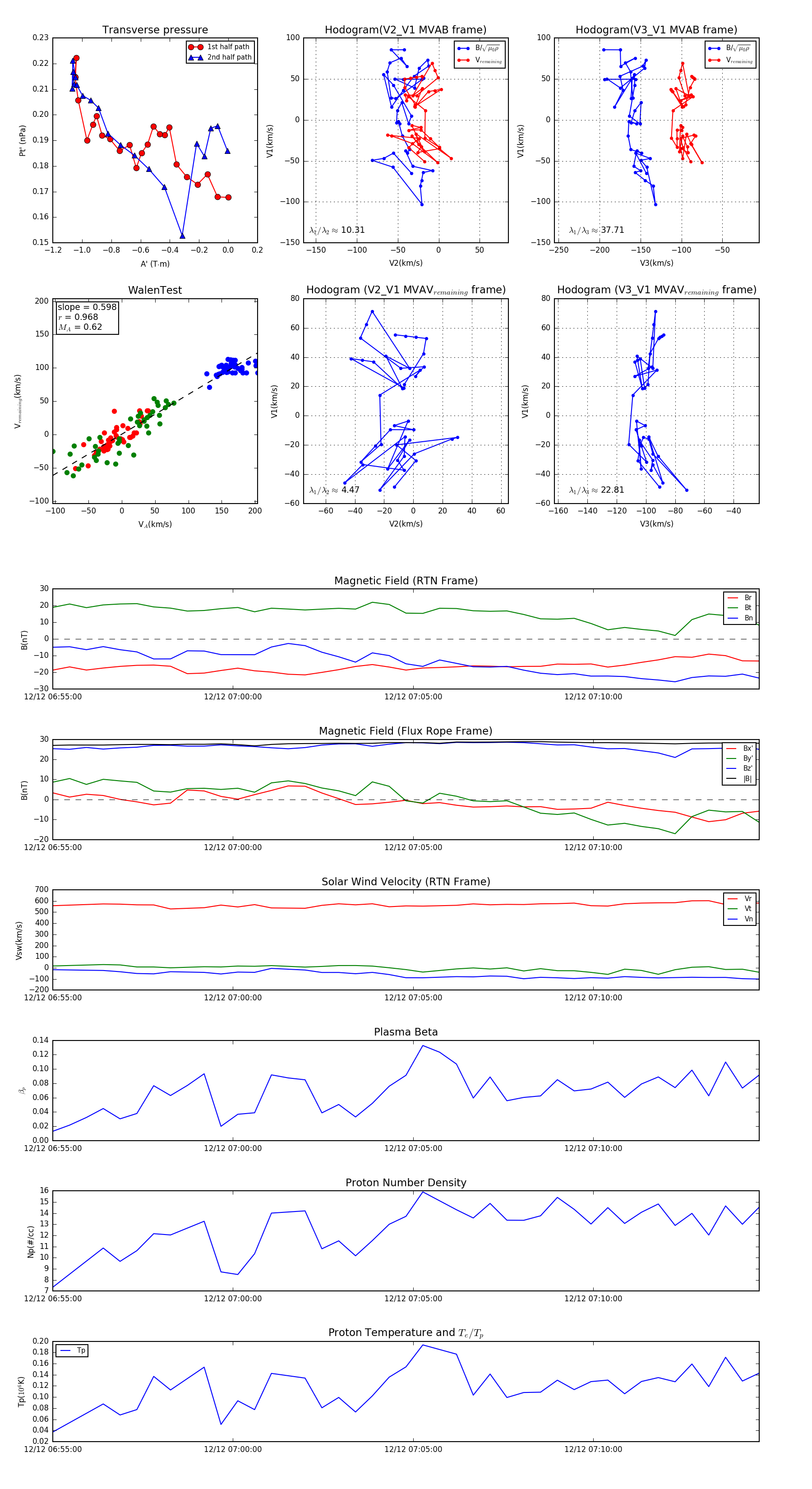
Flux Rope in 2024

Flux Rope Event 2024-12-12 06:55:00 ~ 2024-12-12 07:14:36 (1177 seconds)


plot