HOME   LIST
‹–   –›

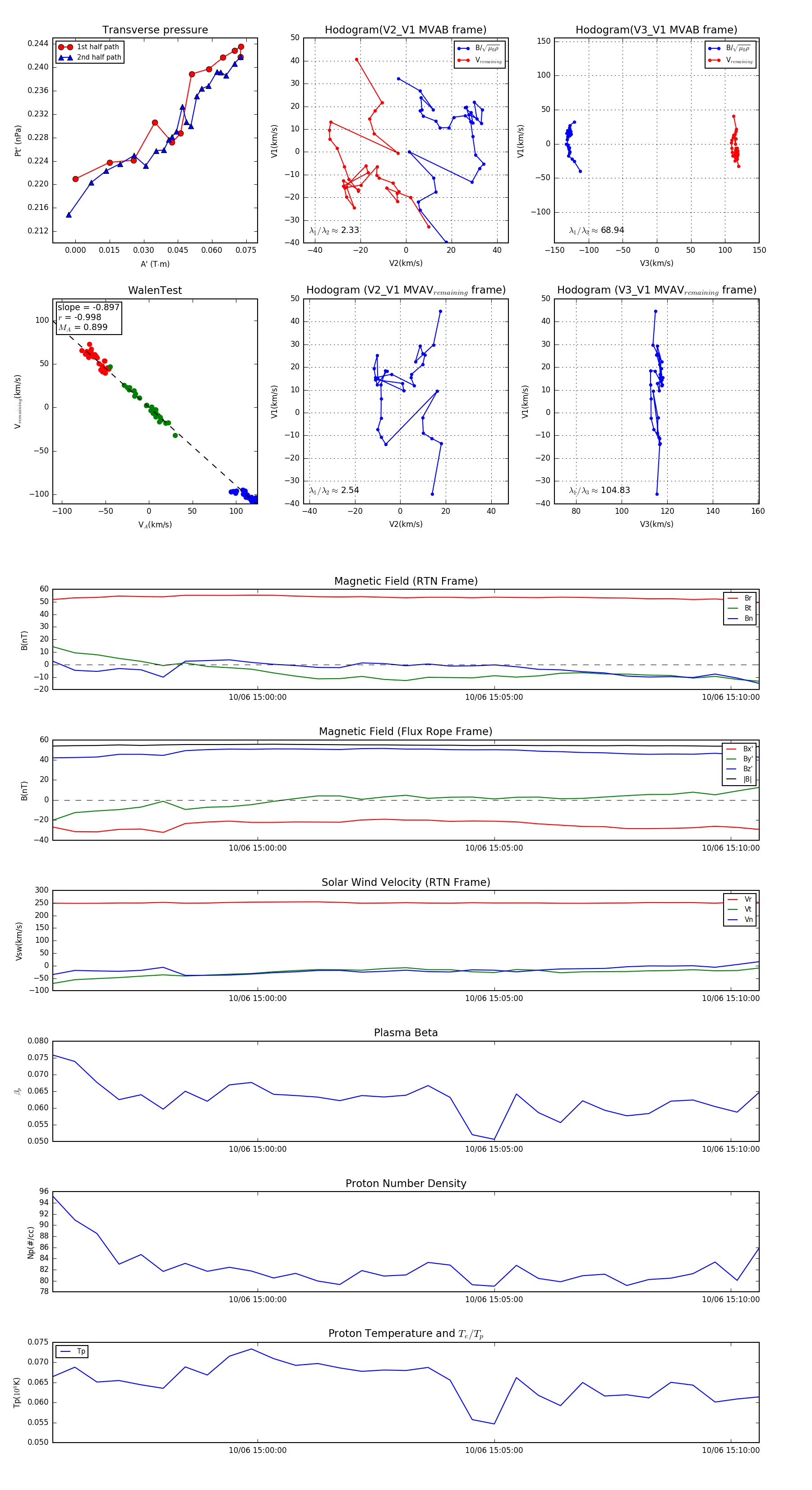
Flux Rope in 2024

Flux Rope Event 2024-10-06 14:55:40 ~ 2024-10-06 15:10:36 (897 seconds)


plot