HOME   LIST
‹–   –›

Flux Rope in 2024

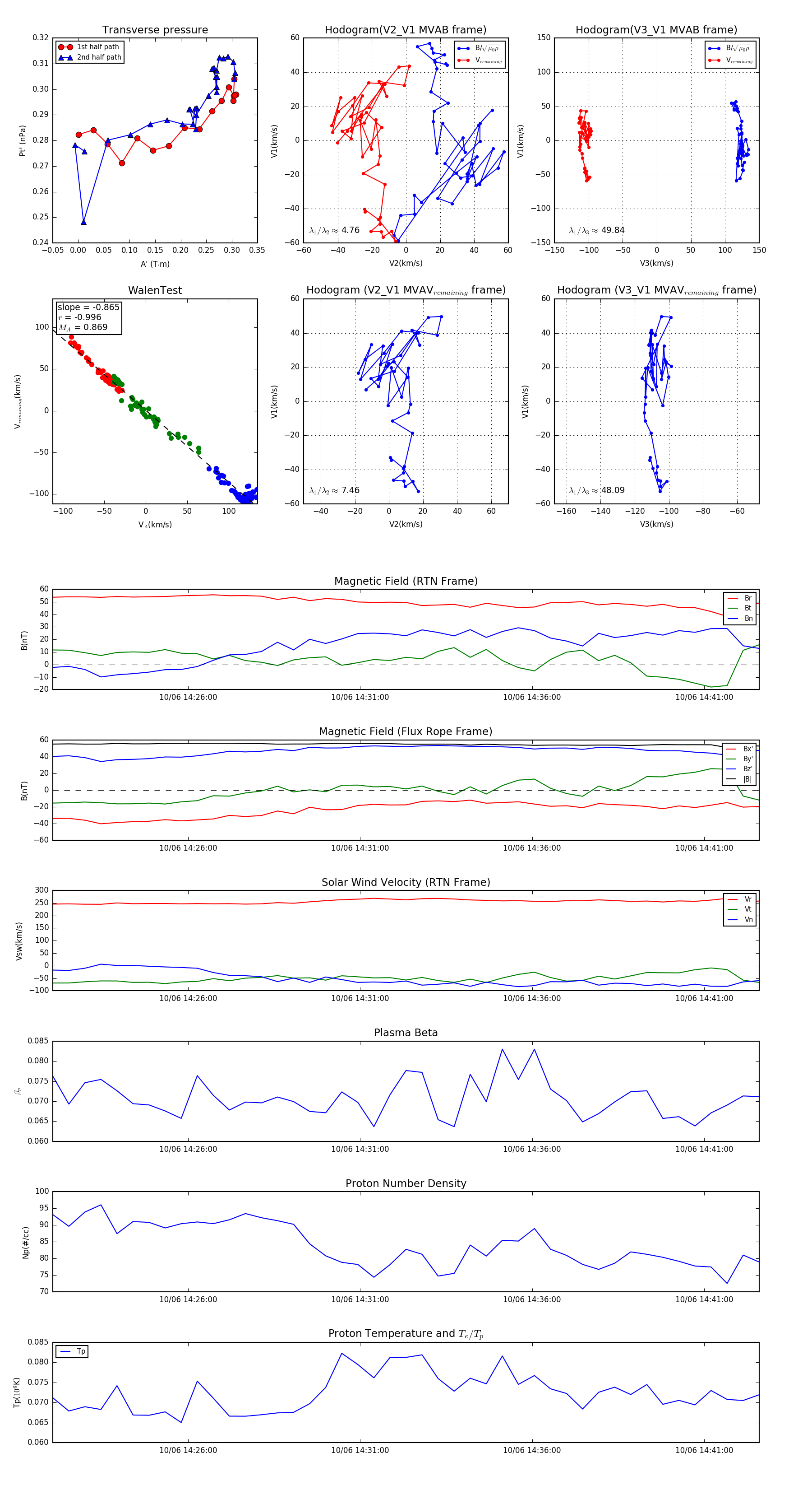
Flux Rope Event 2024-10-06 14:22:04 ~ 2024-10-06 14:42:36 (1233 seconds)


plot