HOME   LIST
‹–   –›

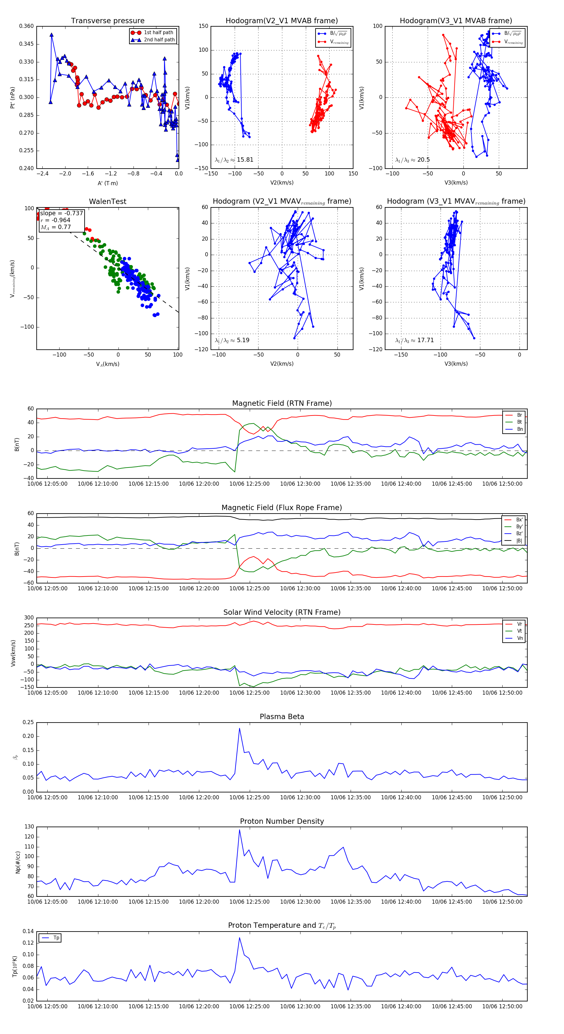
Flux Rope in 2024

Flux Rope Event 2024-10-06 12:03:56 ~ 2024-10-06 12:52:28 (2913 seconds)


plot