HOME   LIST
‹–   –›

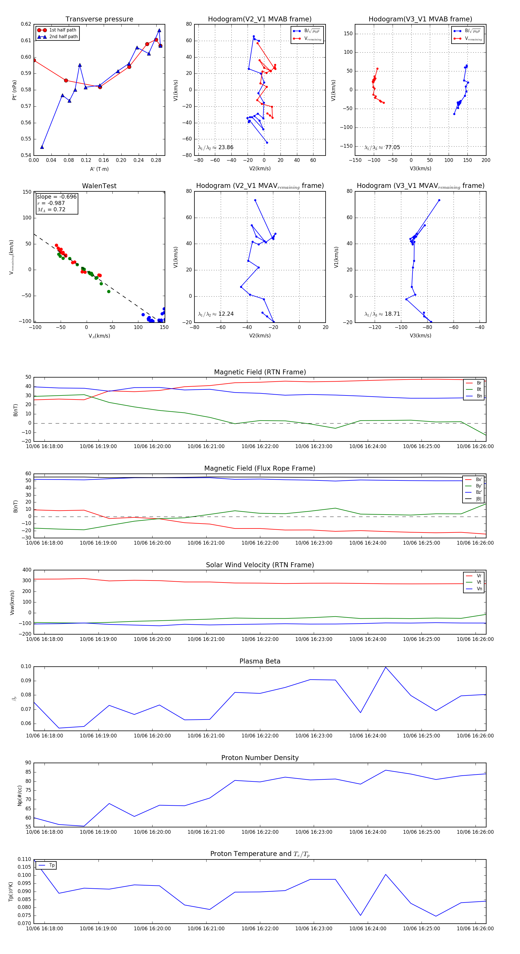
Flux Rope in 2024

Flux Rope Event 2024-10-06 16:17:48 ~ 2024-10-06 16:26:12 (505 seconds)


plot