HOME   LIST
‹–   –›

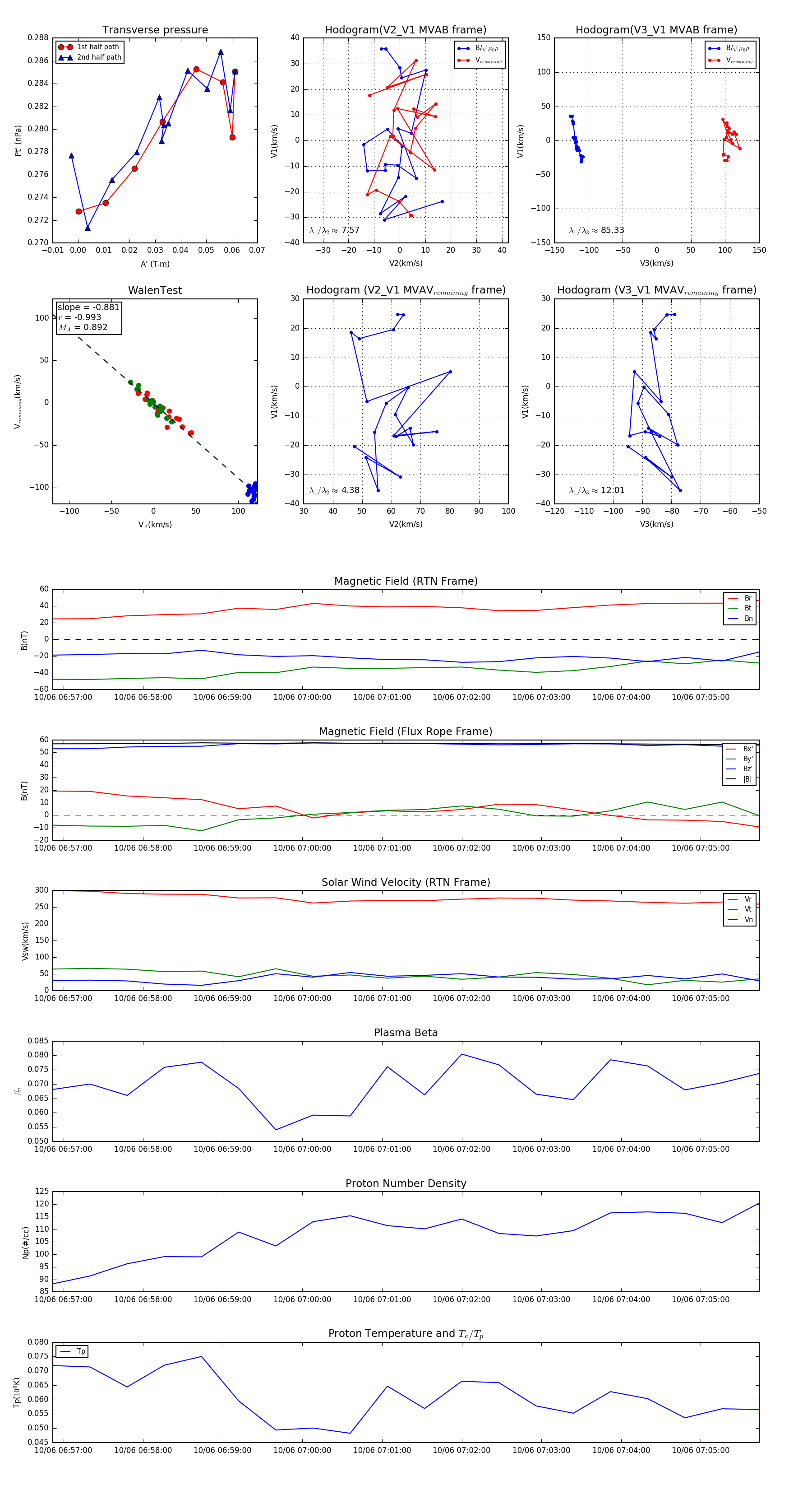
Flux Rope in 2024

Flux Rope Event 2024-10-06 06:56:52 ~ 2024-10-06 07:05:44 (533 seconds)


plot