HOME   LIST
‹–   –›

Flux Rope in 2024

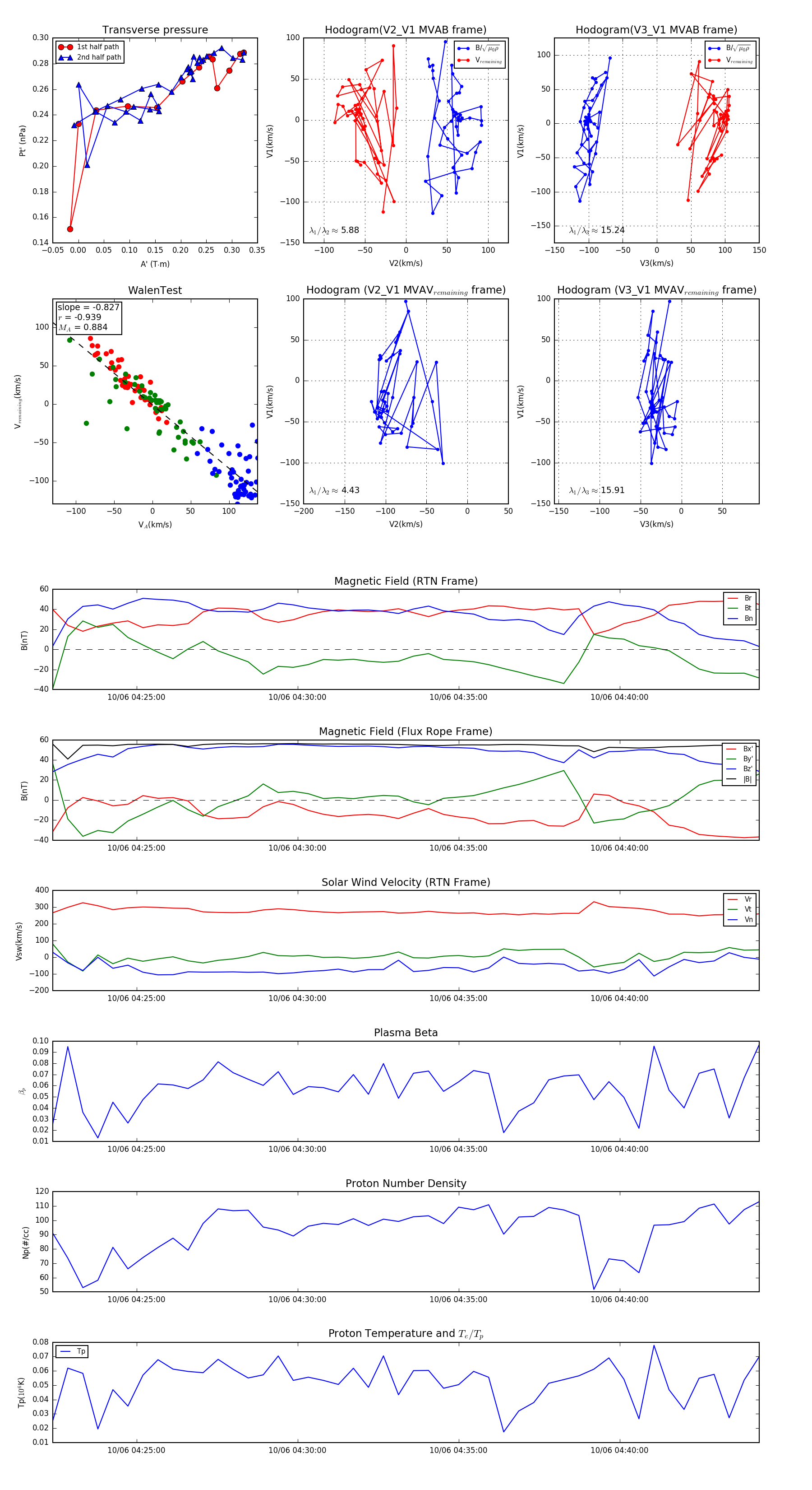
Flux Rope Event 2024-10-06 04:22:24 ~ 2024-10-06 04:44:20 (1317 seconds)


plot