HOME   LIST
‹–   –›

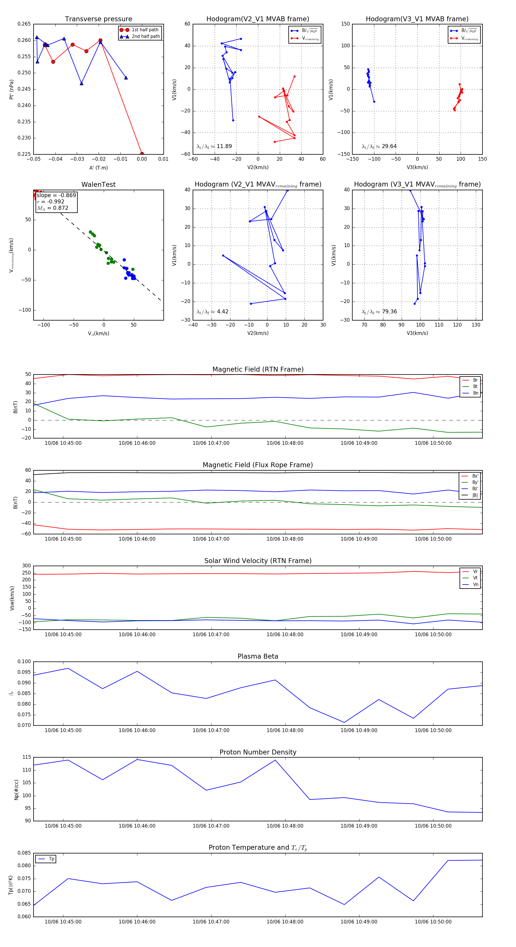
Flux Rope in 2024

Flux Rope Event 2024-10-06 10:44:36 ~ 2024-10-06 10:50:40 (365 seconds)


plot