HOME   LIST
‹–   –›

Flux Rope in 2024

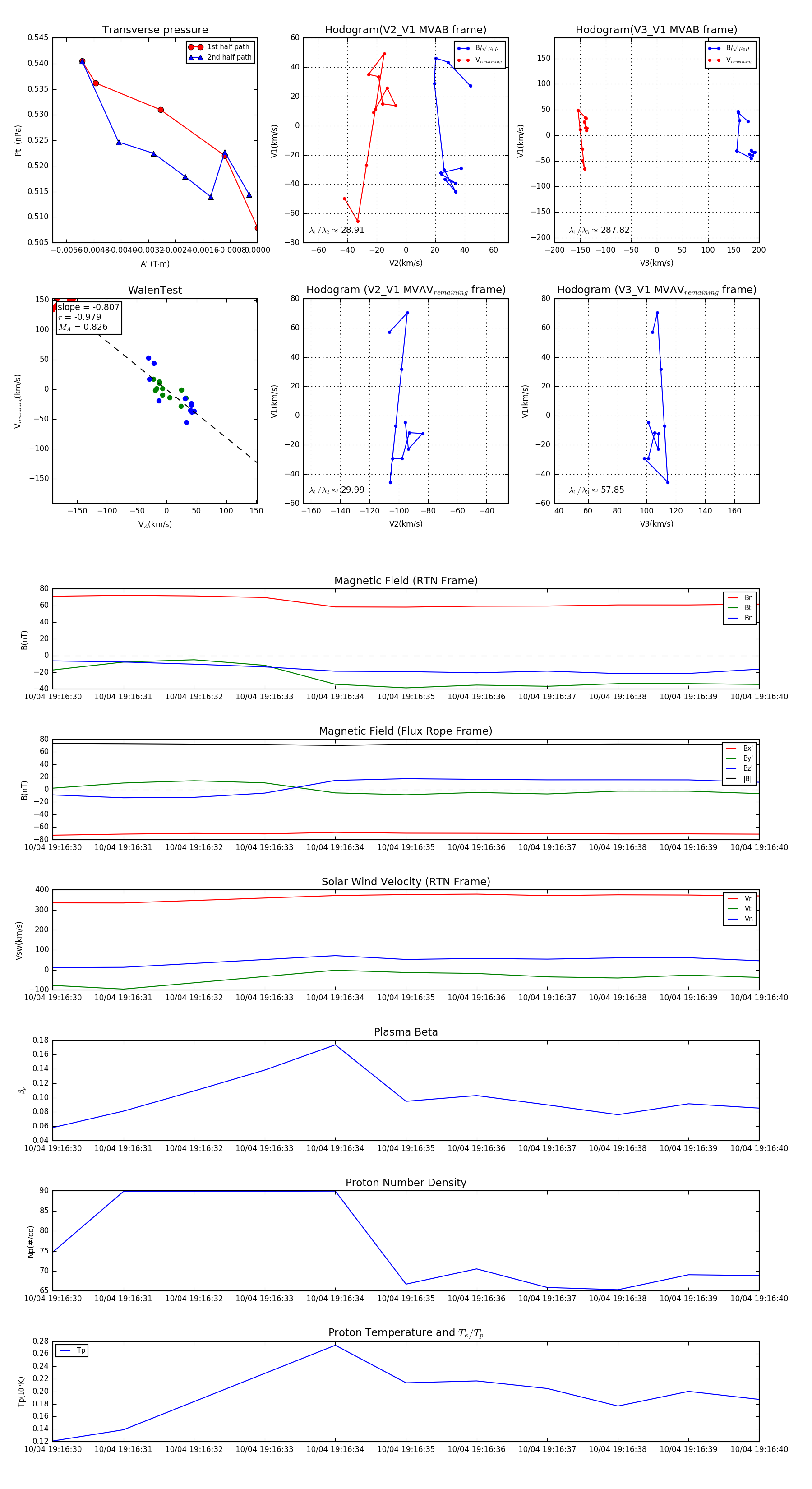
Flux Rope Event 2024-10-04 19:16:30 ~ 2024-10-04 19:16:40 (11 seconds)


plot