HOME   LIST
‹–   –›

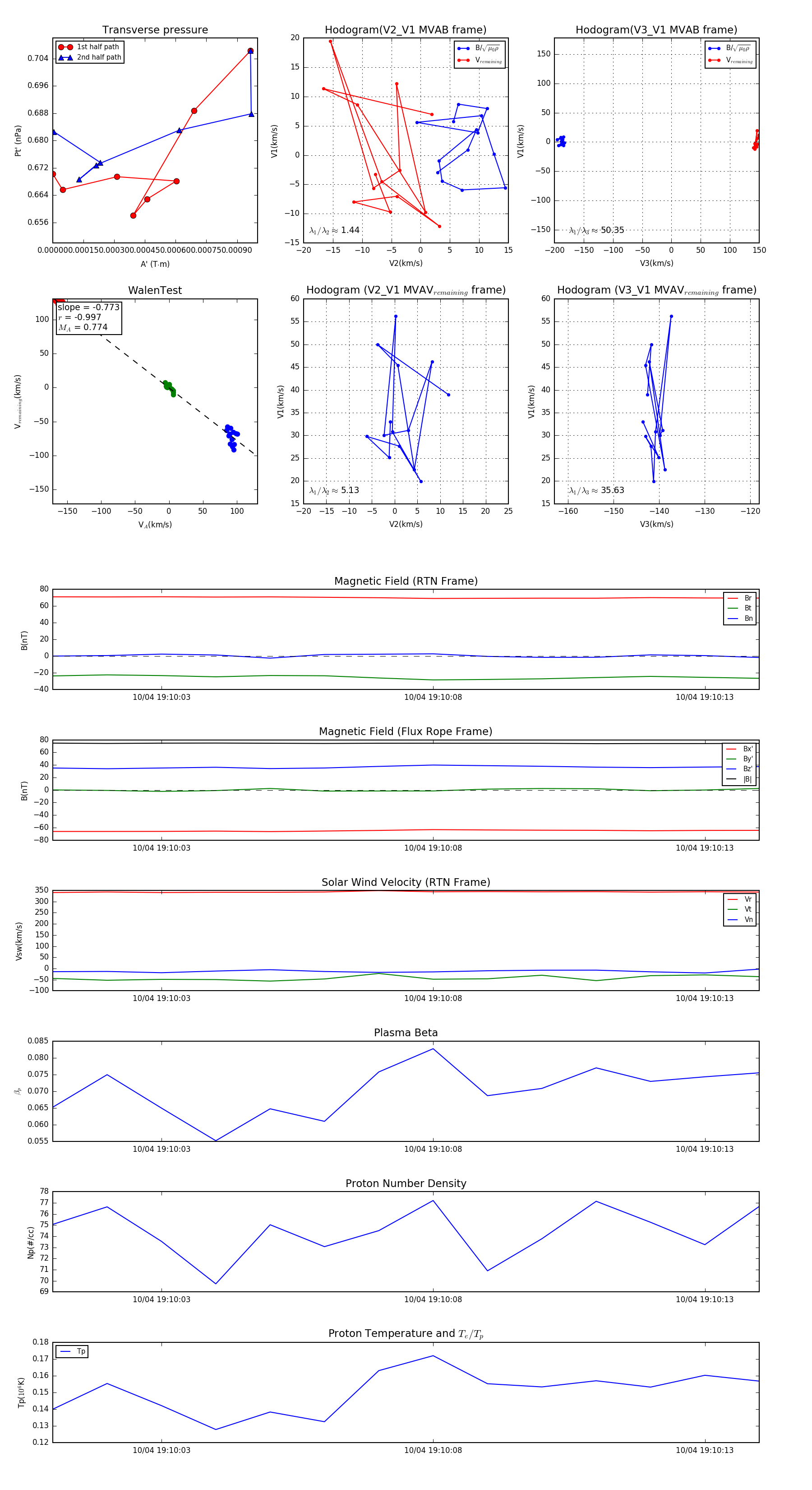
Flux Rope in 2024

Flux Rope Event 2024-10-04 19:10:01 ~ 2024-10-04 19:10:14 (14 seconds)


plot