HOME   LIST
‹–   –›

Flux Rope in 2024

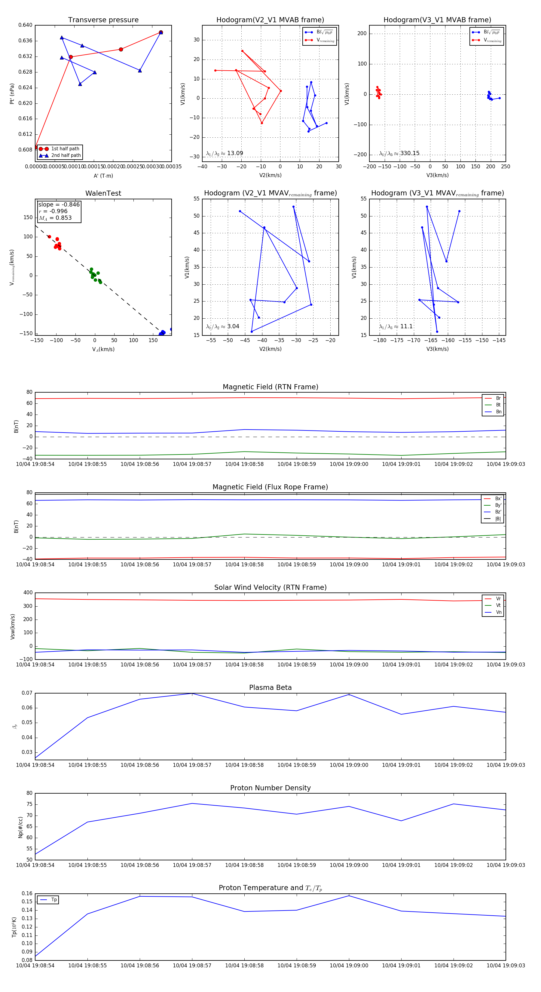
Flux Rope Event 2024-10-04 19:08:54 ~ 2024-10-04 19:09:03 (10 seconds)


plot