HOME   LIST
‹–   –›

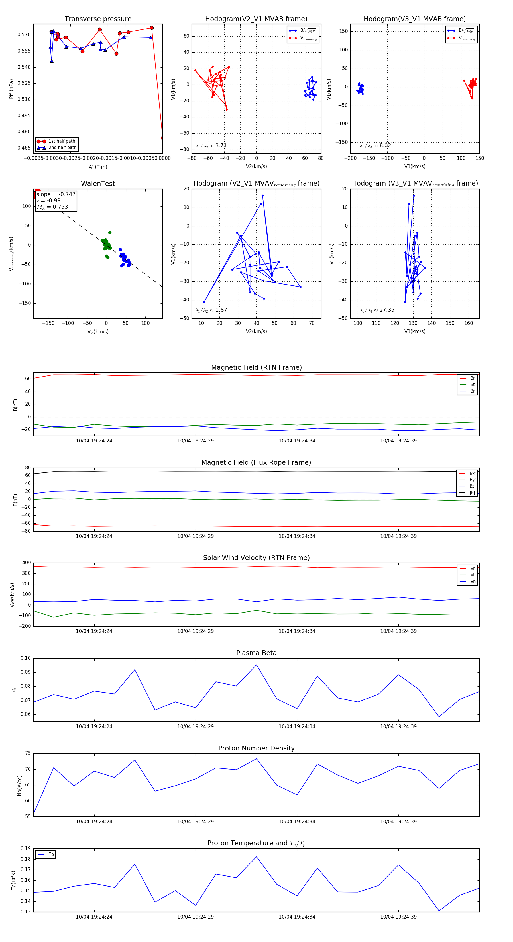
Flux Rope in 2024

Flux Rope Event 2024-10-04 19:24:21 ~ 2024-10-04 19:24:43 (23 seconds)


plot