HOME   LIST
‹–   –›

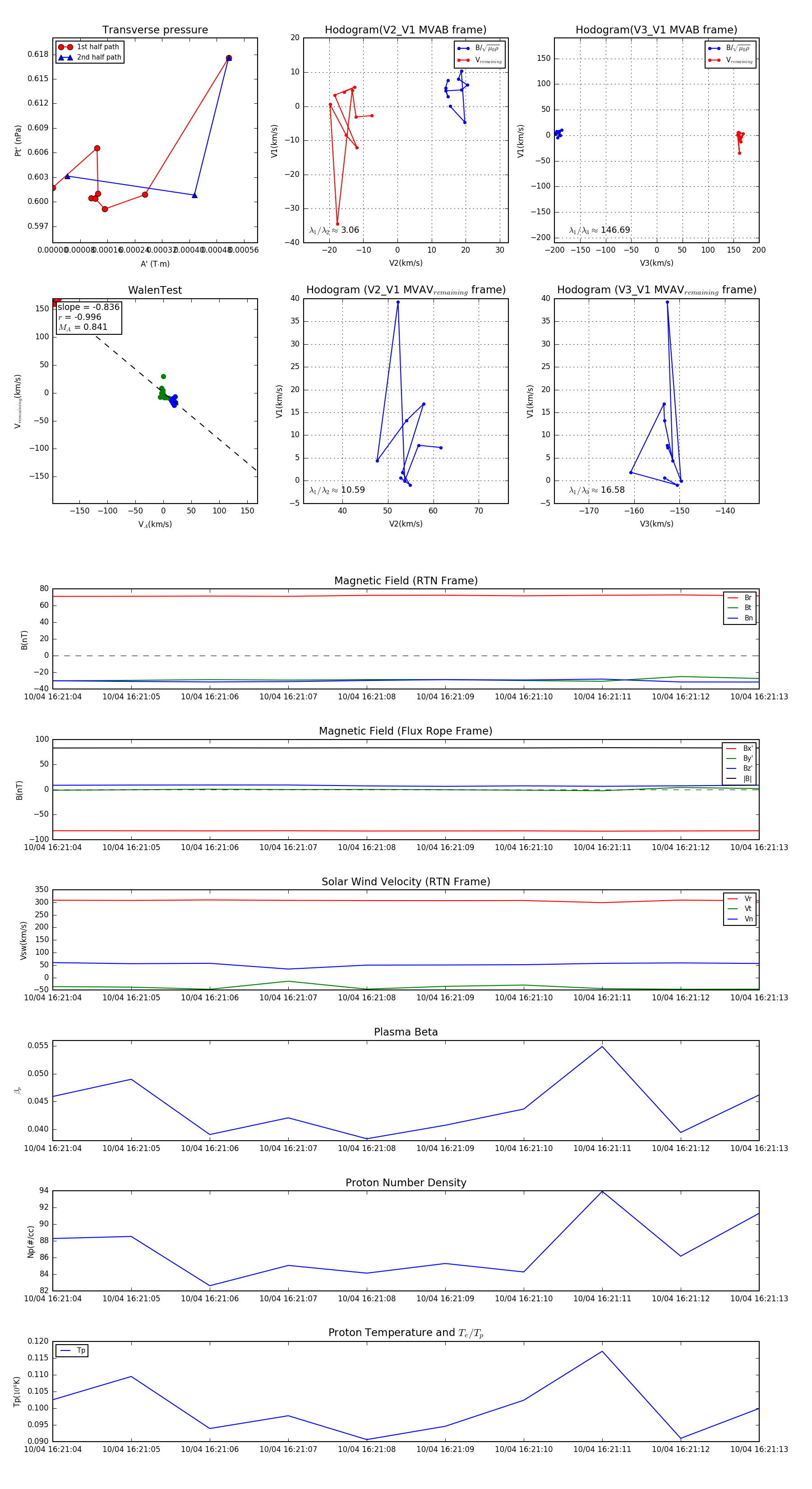
Flux Rope in 2024

Flux Rope Event 2024-10-04 16:21:04 ~ 2024-10-04 16:21:13 (10 seconds)


plot