HOME   LIST
‹–   –›

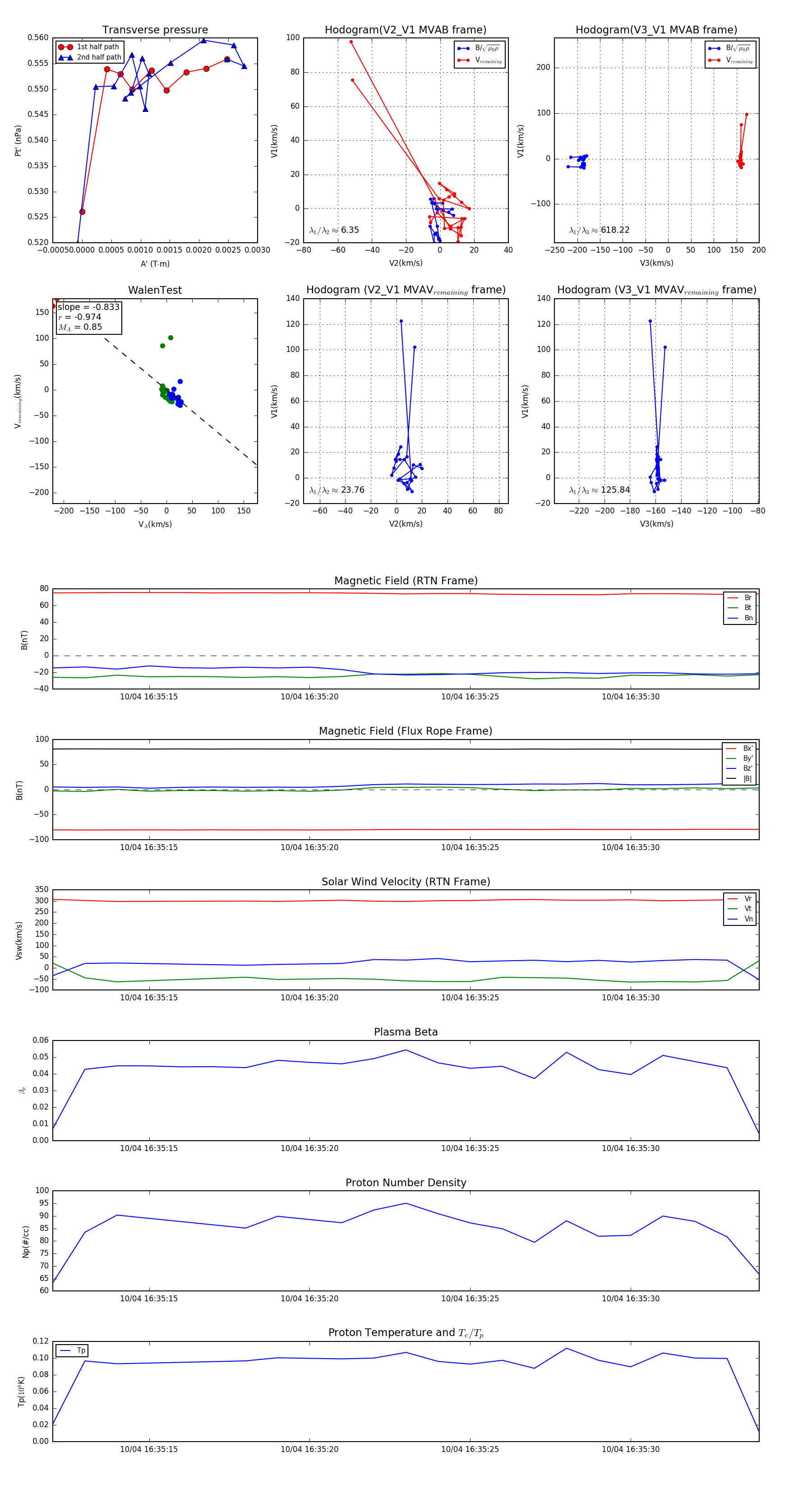
Flux Rope in 2024

Flux Rope Event 2024-10-04 16:35:12 ~ 2024-10-04 16:35:34 (23 seconds)


plot