HOME   LIST
‹–   –›

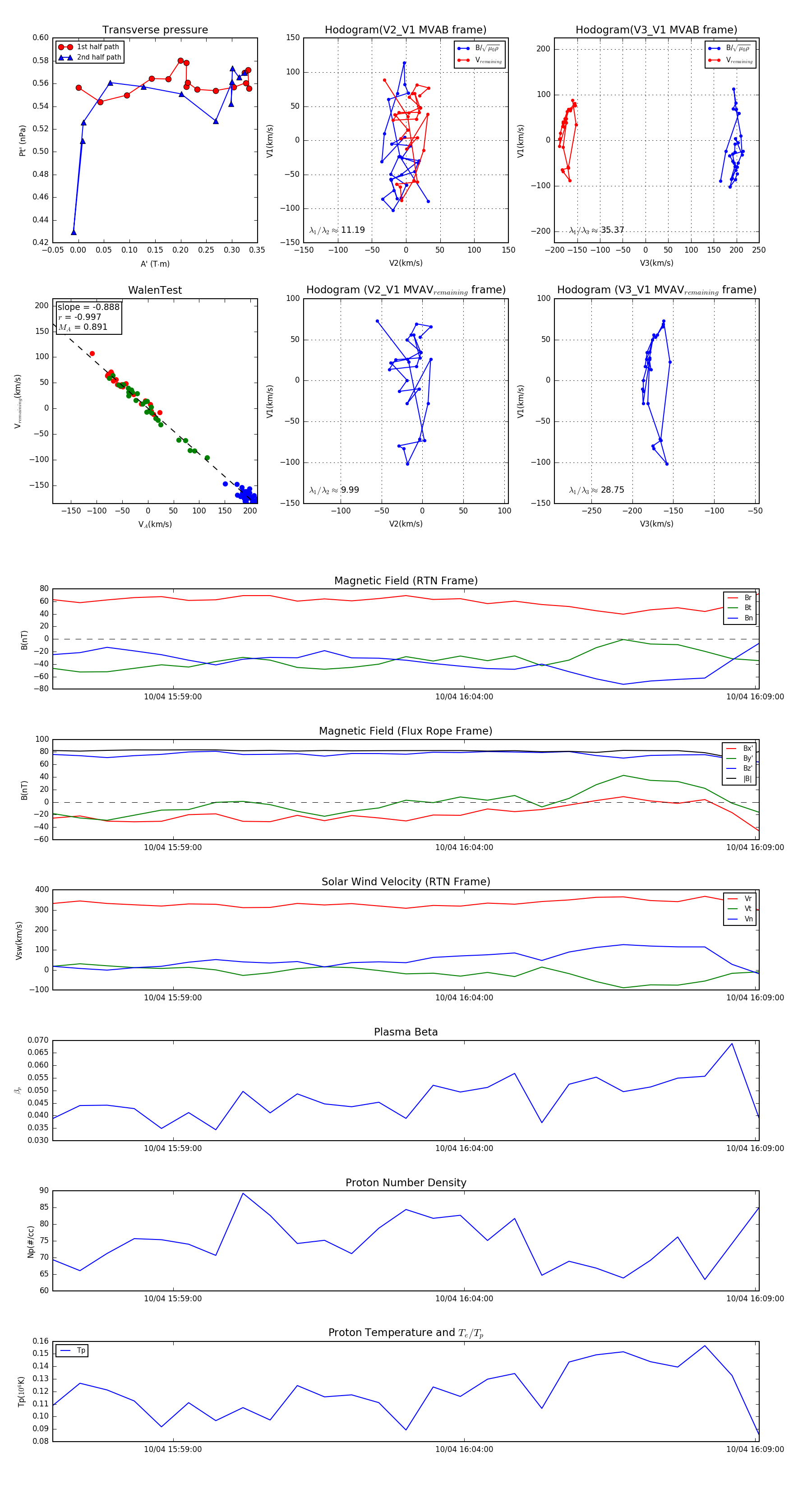
Flux Rope in 2024

Flux Rope Event 2024-10-04 15:56:56 ~ 2024-10-04 16:09:04 (729 seconds)


plot