HOME   LIST
‹–   –›

Flux Rope in 2024

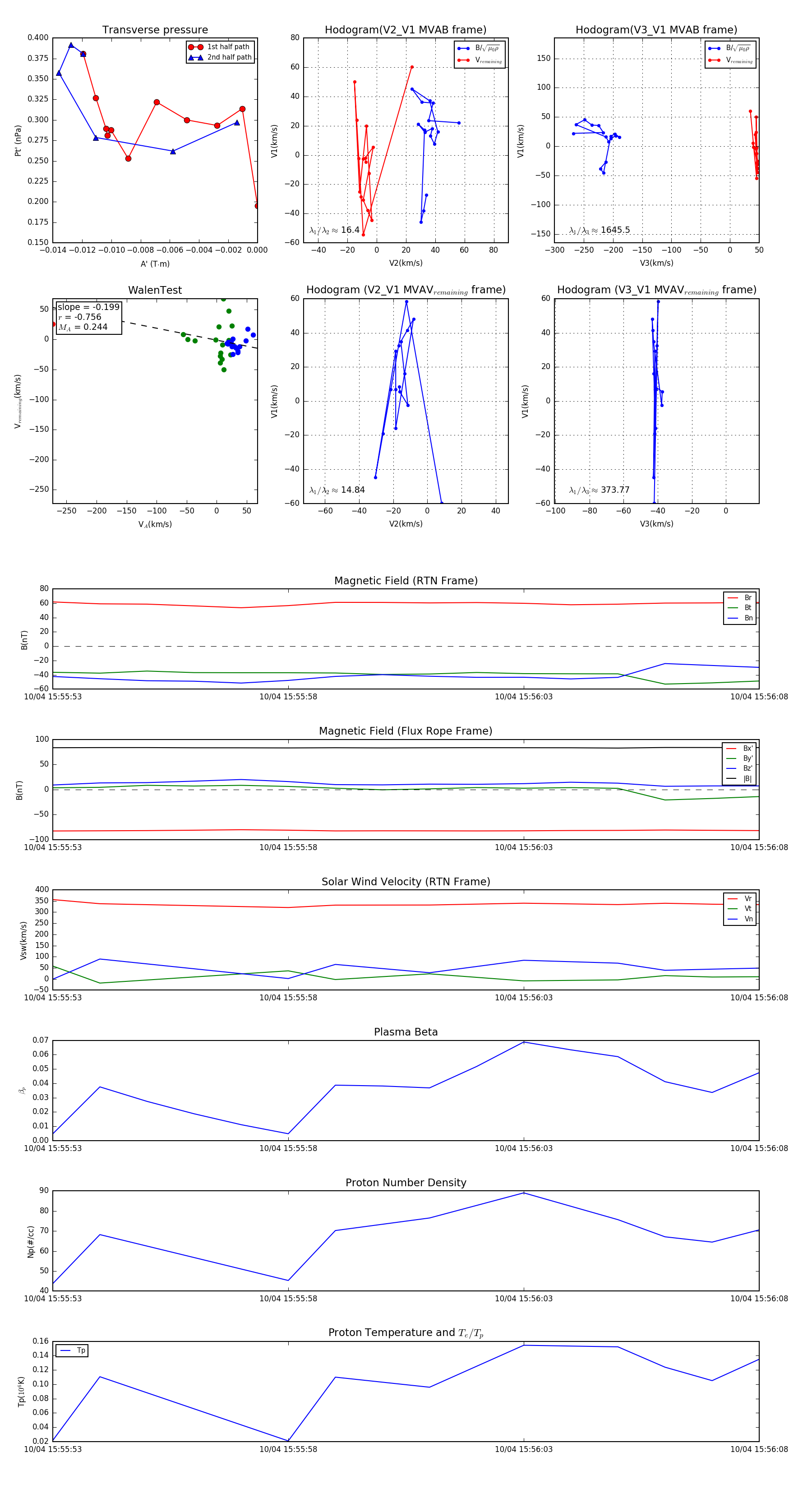
Flux Rope Event 2024-10-04 15:55:53 ~ 2024-10-04 15:56:08 (16 seconds)


plot