HOME   LIST
‹–   –›

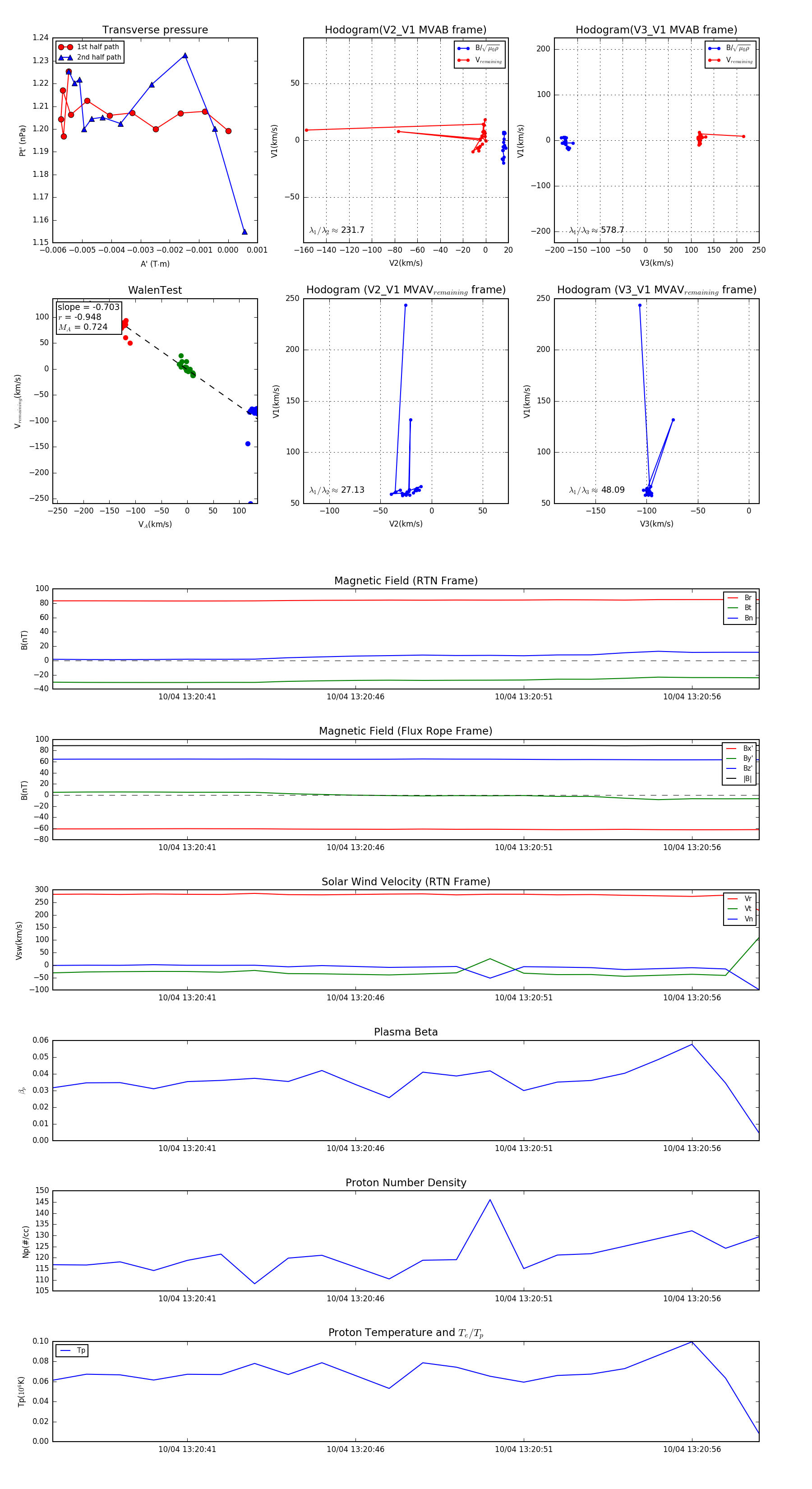
Flux Rope in 2024

Flux Rope Event 2024-10-04 13:20:37 ~ 2024-10-04 13:20:58 (22 seconds)


plot