HOME   LIST
‹–   –›

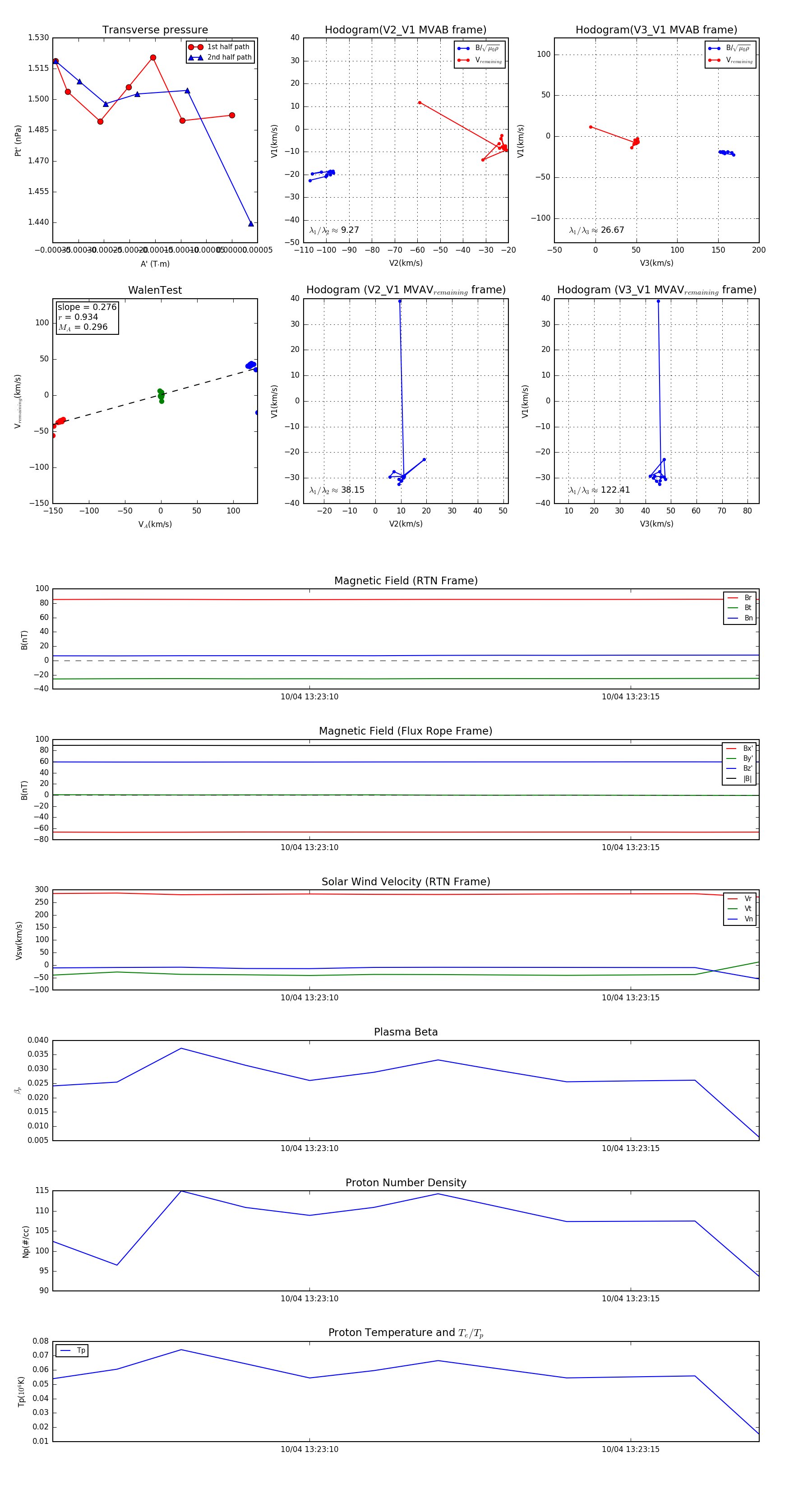
Flux Rope in 2024

Flux Rope Event 2024-10-04 13:23:06 ~ 2024-10-04 13:23:17 (12 seconds)


plot