HOME   LIST
‹–   –›

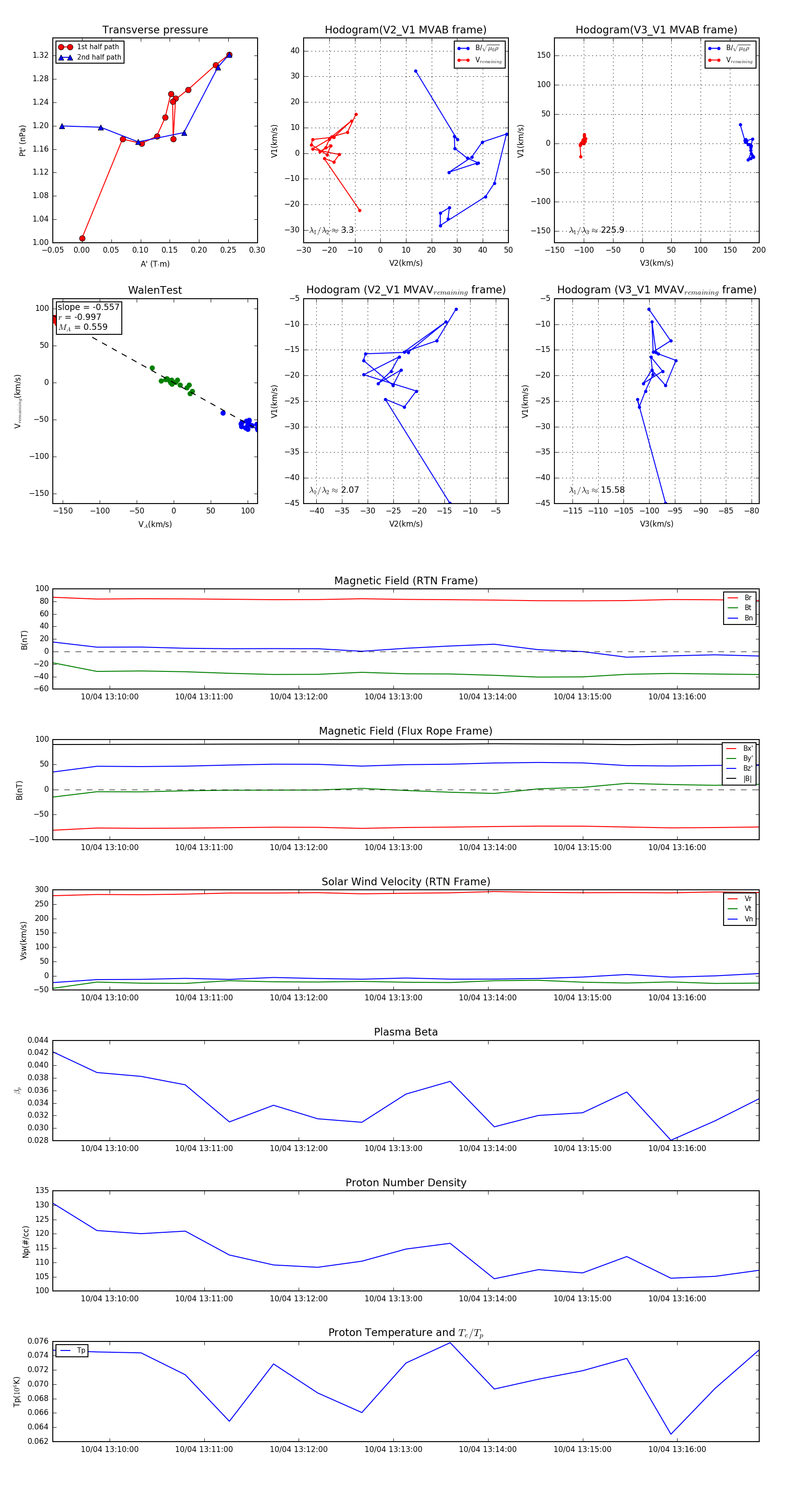
Flux Rope in 2024

Flux Rope Event 2024-10-04 13:09:24 ~ 2024-10-04 13:16:52 (449 seconds)


plot