HOME   LIST
‹–   –›

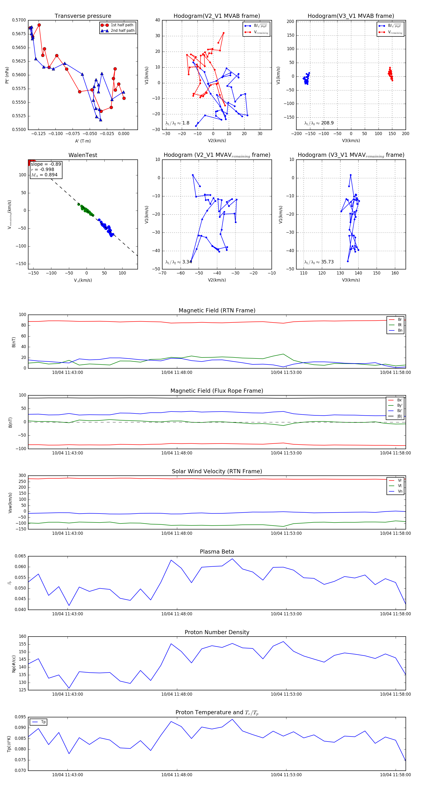
Flux Rope in 2024

Flux Rope Event 2024-10-04 11:41:12 ~ 2024-10-04 11:58:28 (1037 seconds)


plot