HOME   LIST
‹–   –›

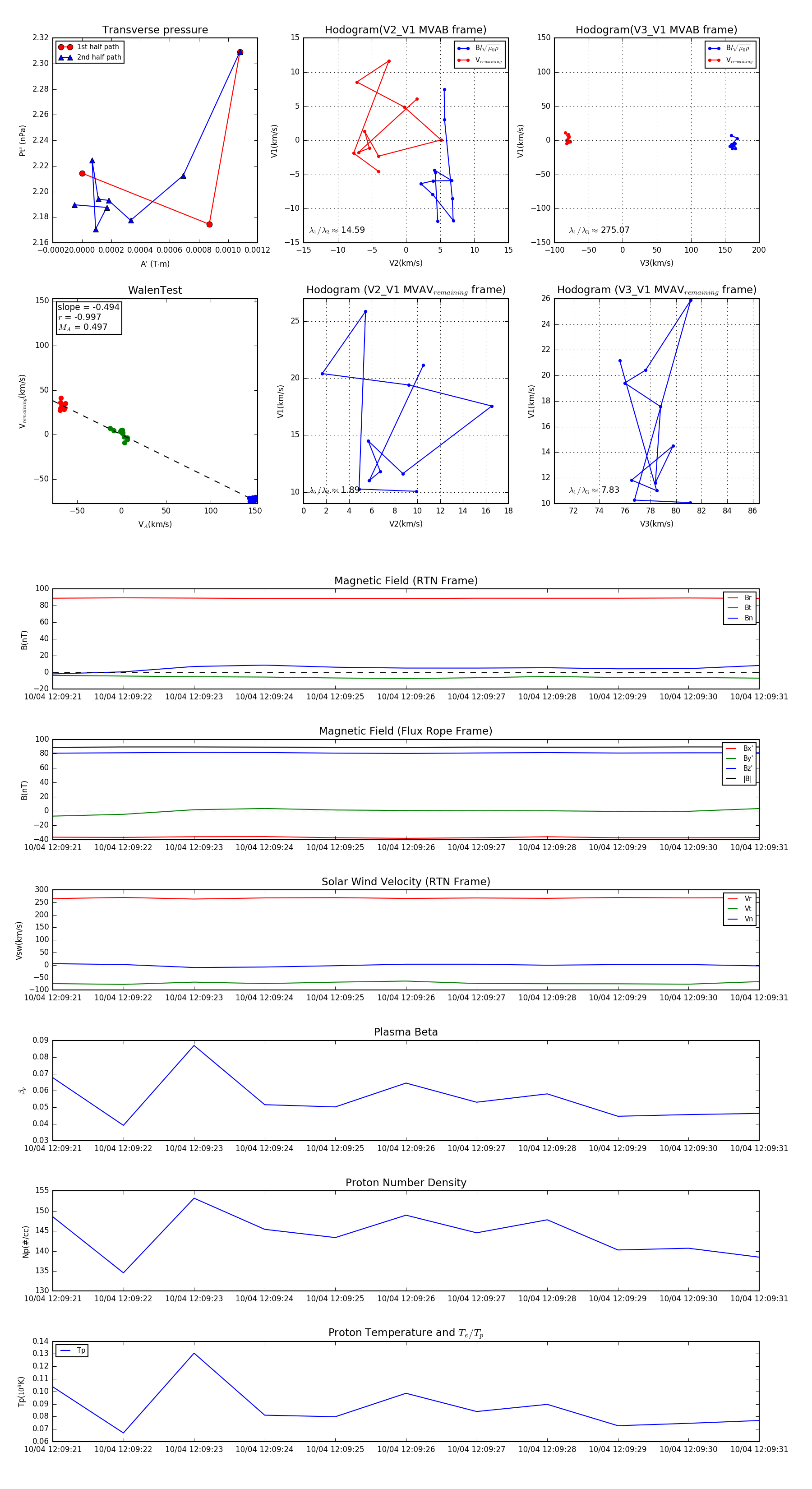
Flux Rope in 2024

Flux Rope Event 2024-10-04 12:09:21 ~ 2024-10-04 12:09:31 (11 seconds)


plot