HOME   LIST
‹–   –›

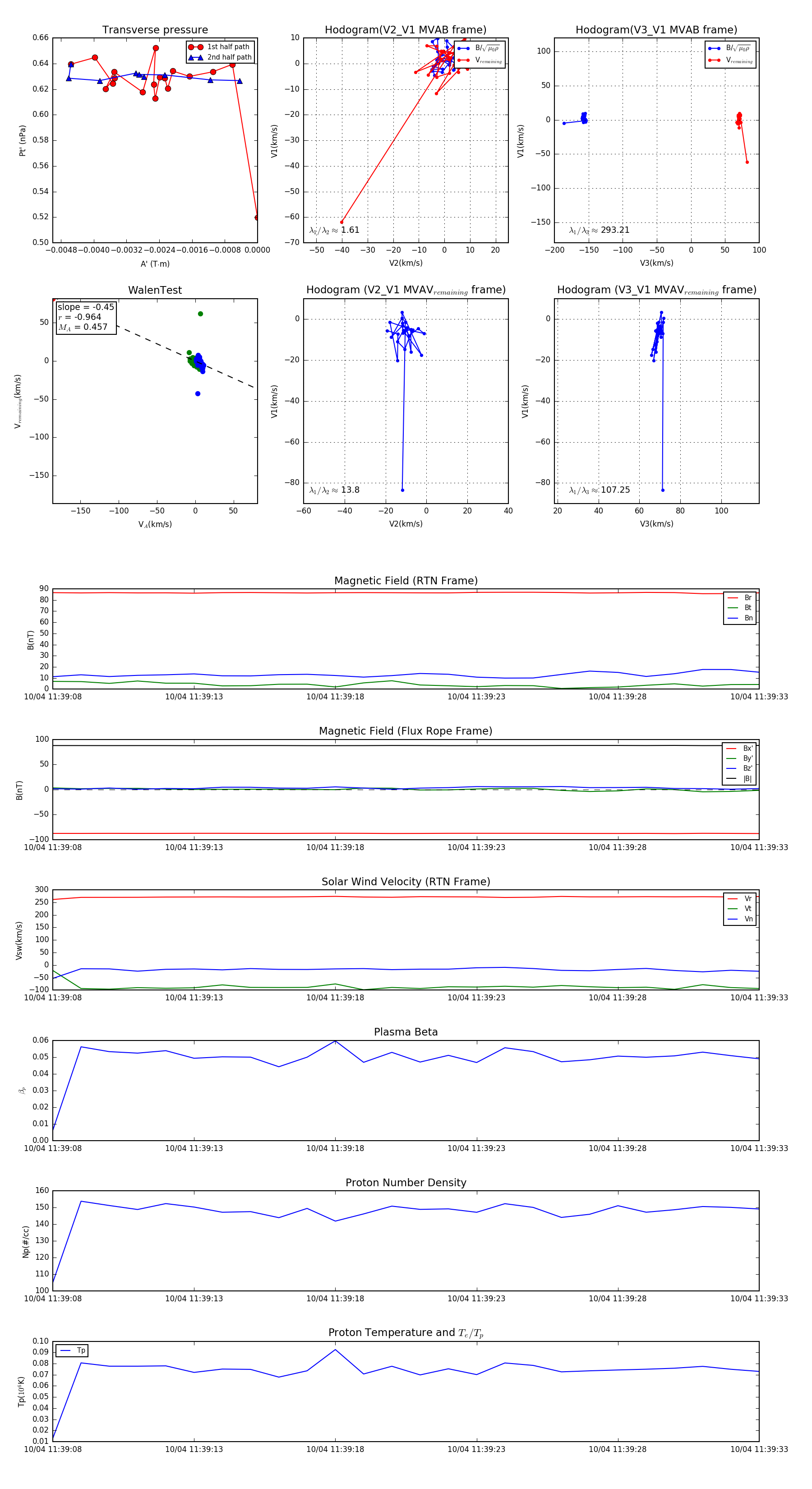
Flux Rope in 2024

Flux Rope Event 2024-10-04 11:39:08 ~ 2024-10-04 11:39:33 (26 seconds)


plot