HOME   LIST
‹–   –›

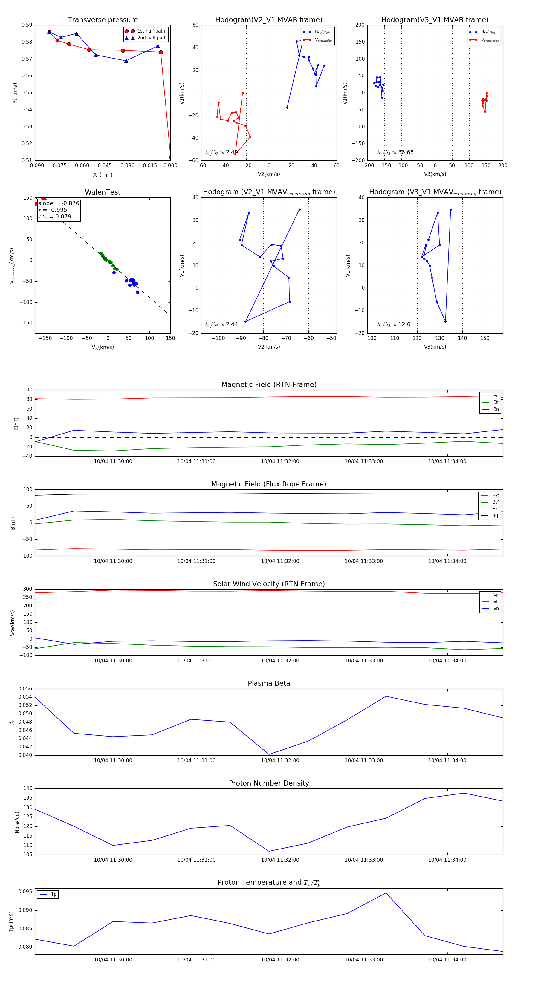
Flux Rope in 2024

Flux Rope Event 2024-10-04 11:29:04 ~ 2024-10-04 11:34:40 (337 seconds)


plot