HOME   LIST
‹–   –›

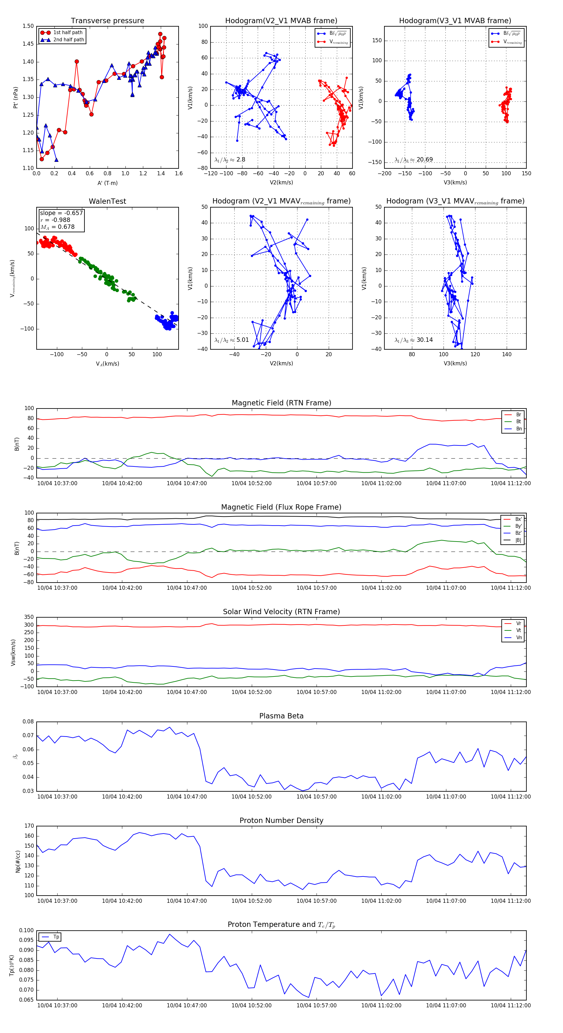
Flux Rope in 2024

Flux Rope Event 2024-10-04 10:35:24 ~ 2024-10-04 11:13:12 (2269 seconds)


plot