HOME   LIST
‹–   –›

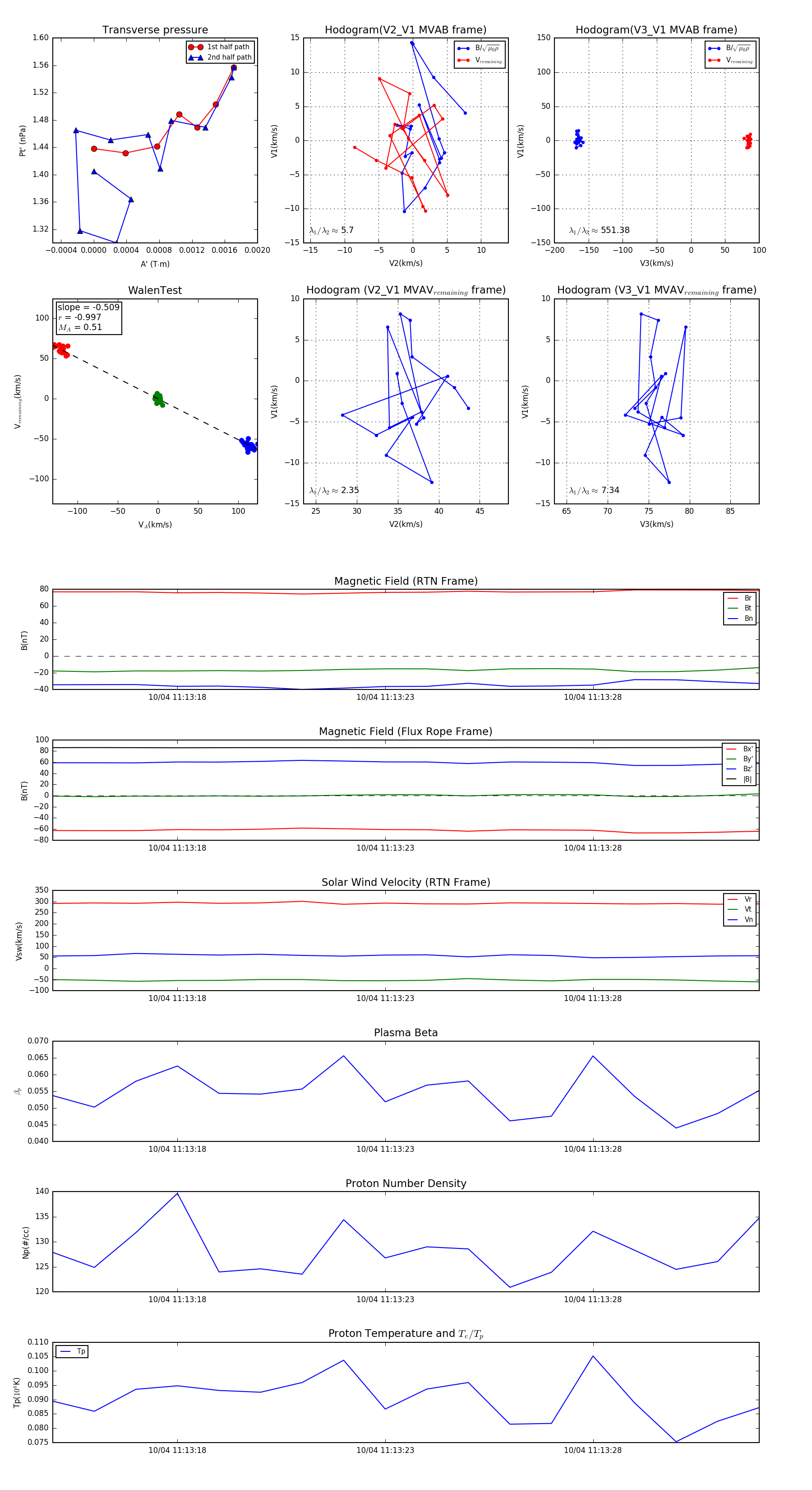
Flux Rope in 2024

Flux Rope Event 2024-10-04 11:13:15 ~ 2024-10-04 11:13:32 (18 seconds)


plot