HOME   LIST
‹–   –›

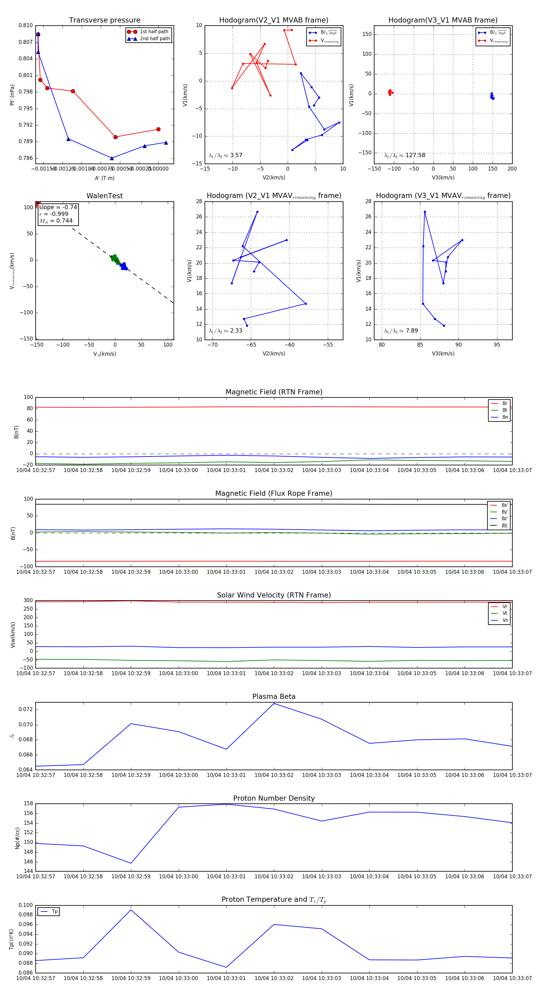
Flux Rope in 2024

Flux Rope Event 2024-10-04 10:32:57 ~ 2024-10-04 10:33:07 (11 seconds)


plot