HOME   LIST
‹–   –›

Flux Rope in 2024

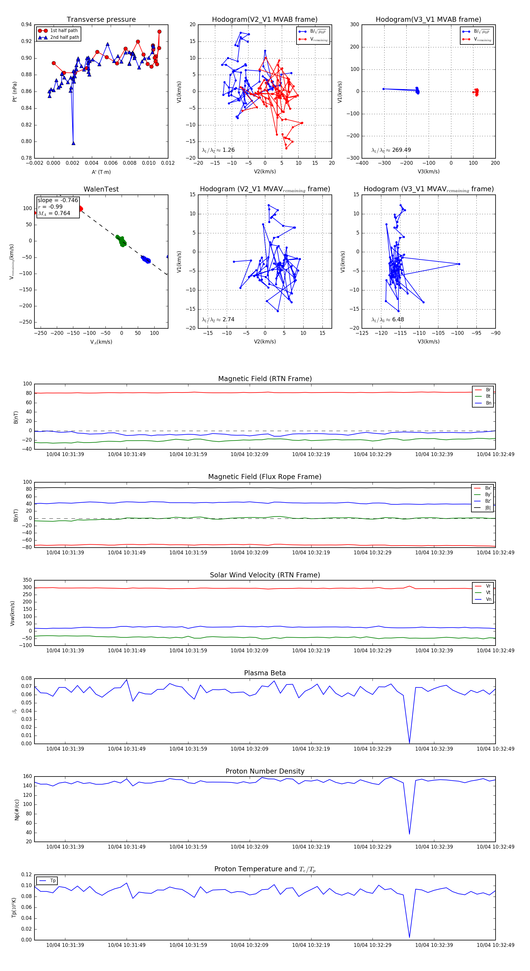
Flux Rope Event 2024-10-04 10:31:34 ~ 2024-10-04 10:32:49 (76 seconds)


plot