HOME   LIST
‹–   –›

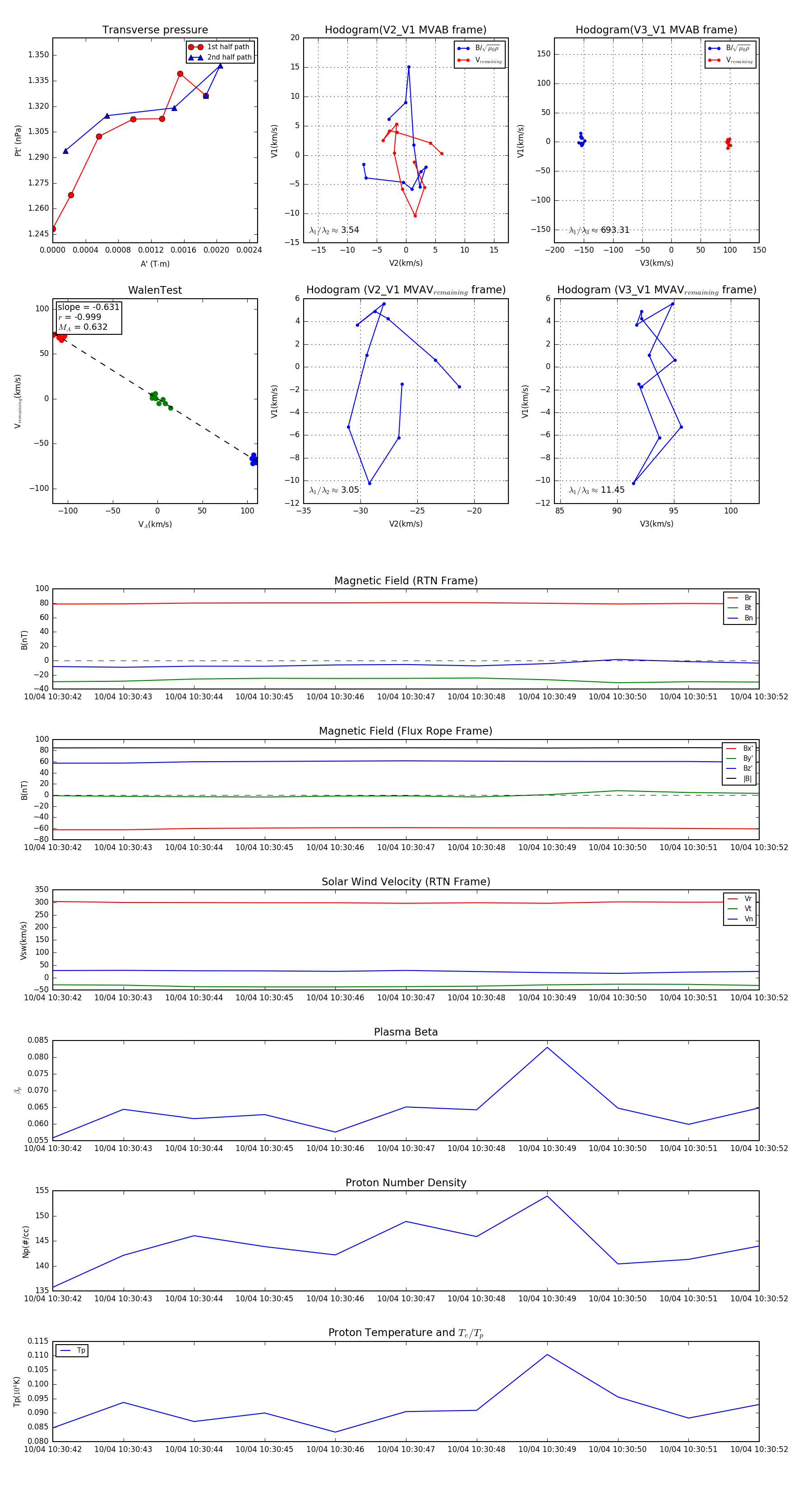
Flux Rope in 2024

Flux Rope Event 2024-10-04 10:30:42 ~ 2024-10-04 10:30:52 (11 seconds)


plot