HOME   LIST
‹–   –›

Flux Rope in 2024

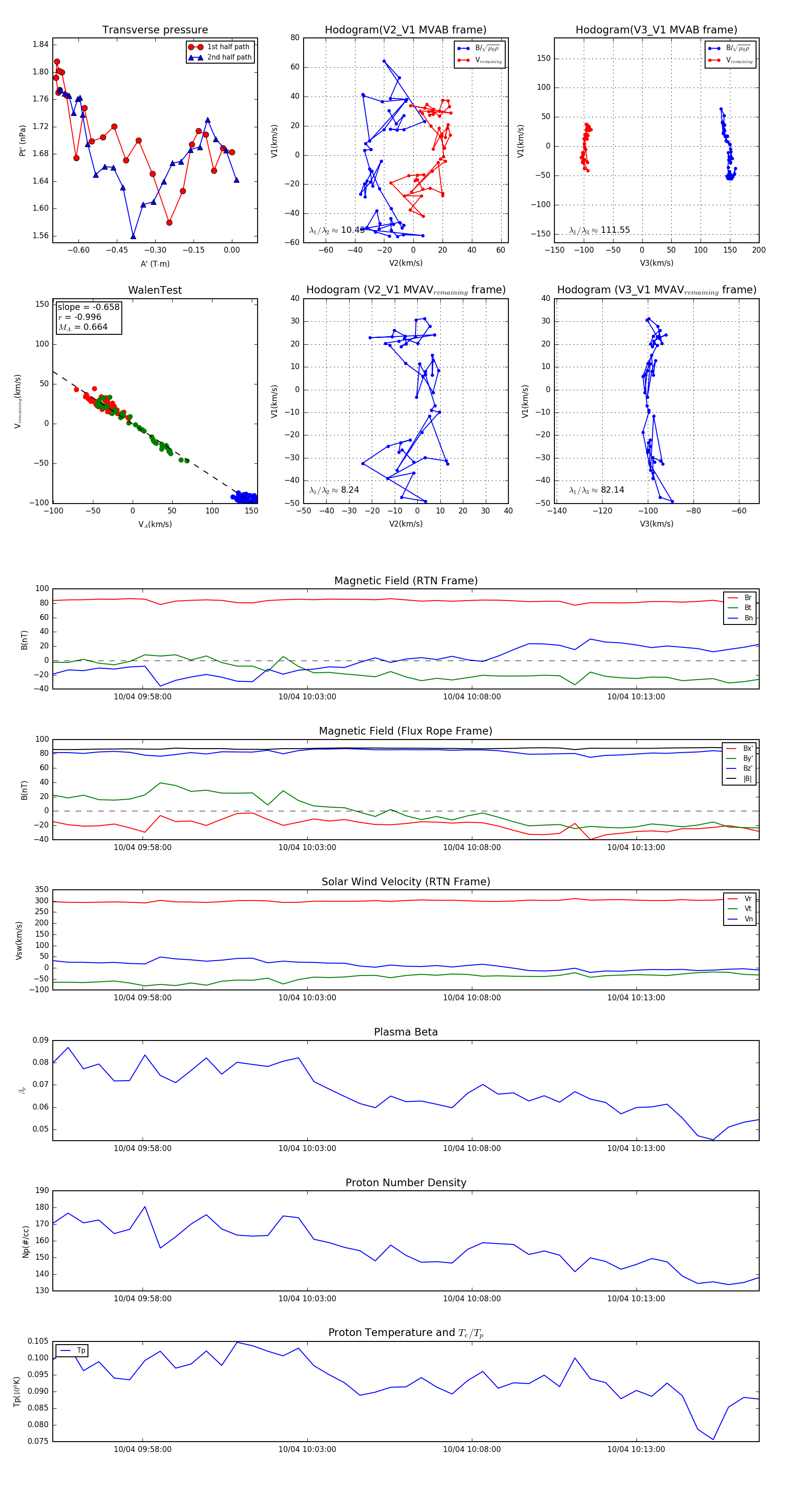
Flux Rope Event 2024-10-04 09:55:16 ~ 2024-10-04 10:16:44 (1289 seconds)


plot