HOME   LIST
‹–   –›

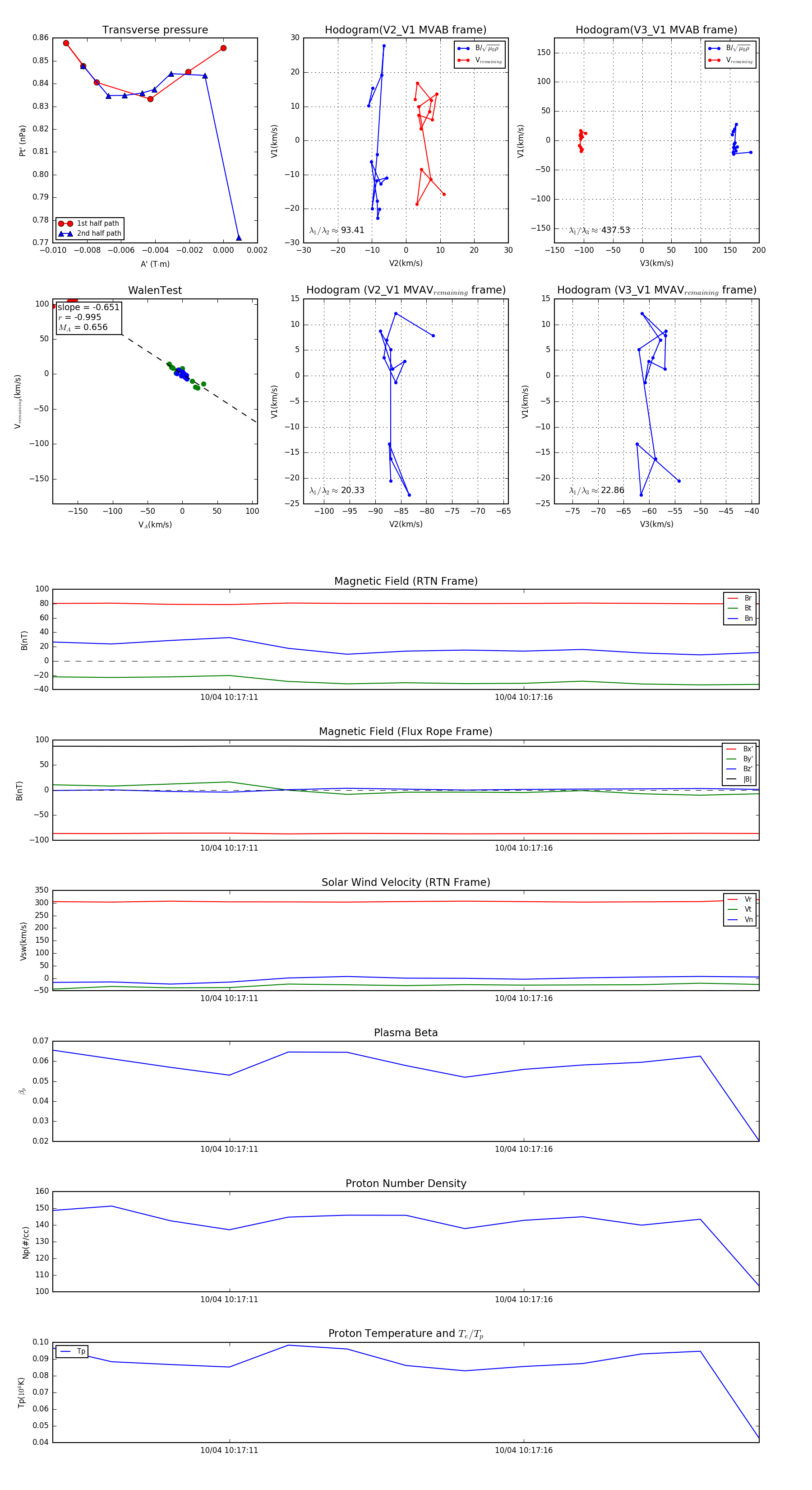
Flux Rope in 2024

Flux Rope Event 2024-10-04 10:17:08 ~ 2024-10-04 10:17:20 (13 seconds)


plot