HOME   LIST
‹–   –›

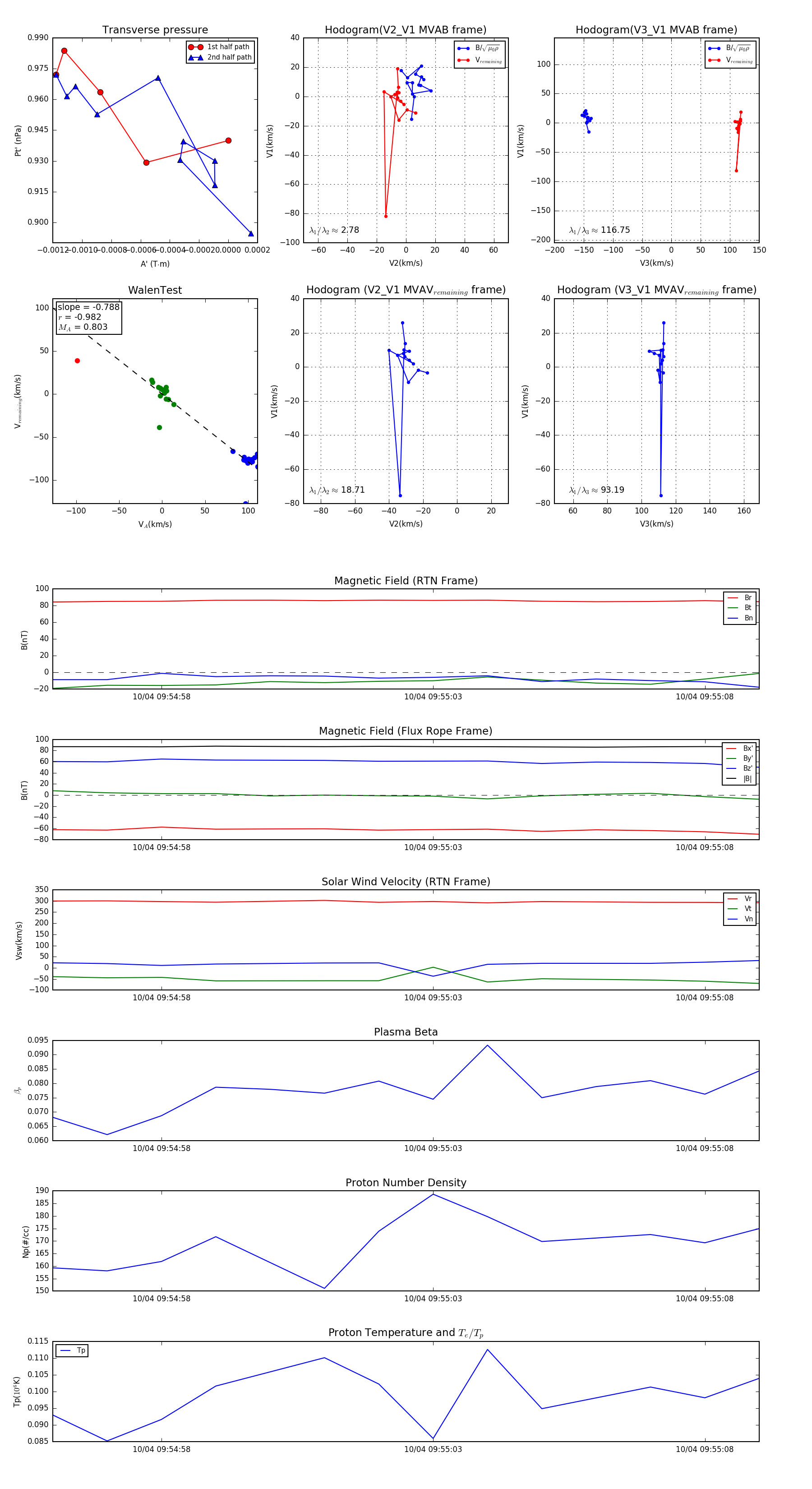
Flux Rope in 2024

Flux Rope Event 2024-10-04 09:54:56 ~ 2024-10-04 09:55:09 (14 seconds)


plot