HOME   LIST
‹–   –›

Flux Rope in 2024

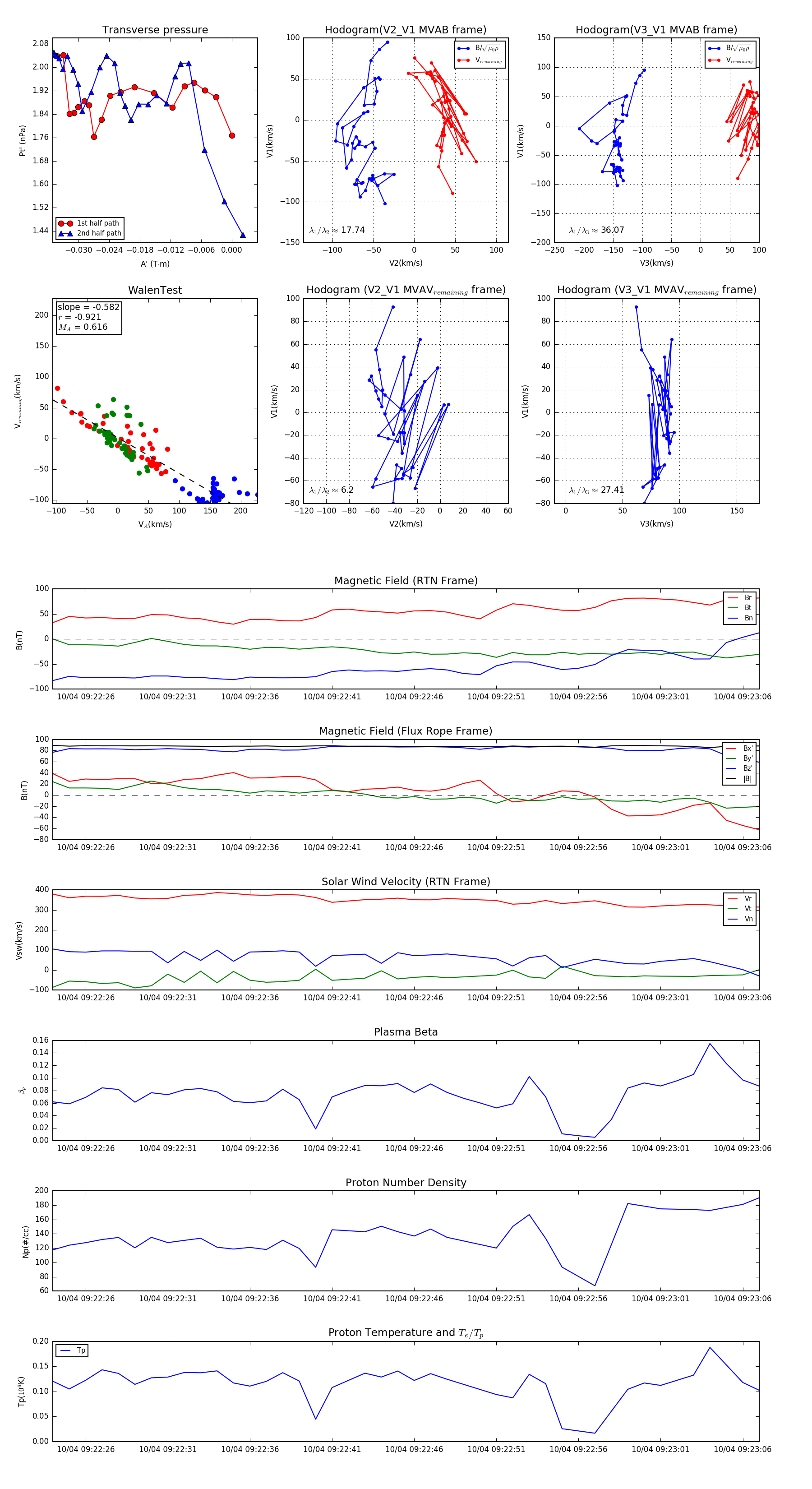
Flux Rope Event 2024-10-04 09:22:24 ~ 2024-10-04 09:23:07 (44 seconds)


plot