HOME   LIST
‹–   –›

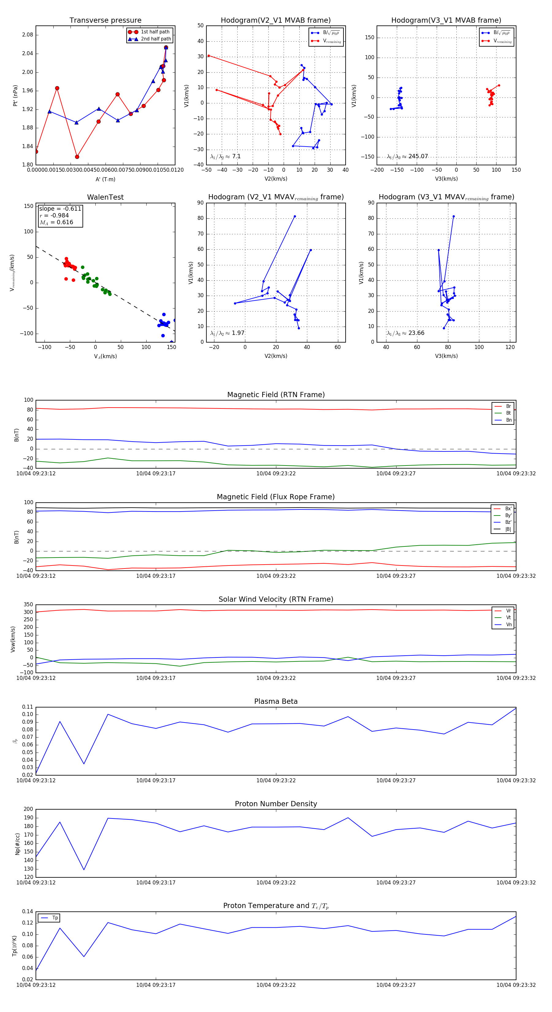
Flux Rope in 2024

Flux Rope Event 2024-10-04 09:23:12 ~ 2024-10-04 09:23:32 (21 seconds)


plot