HOME   LIST
‹–   –›

Flux Rope in 2024

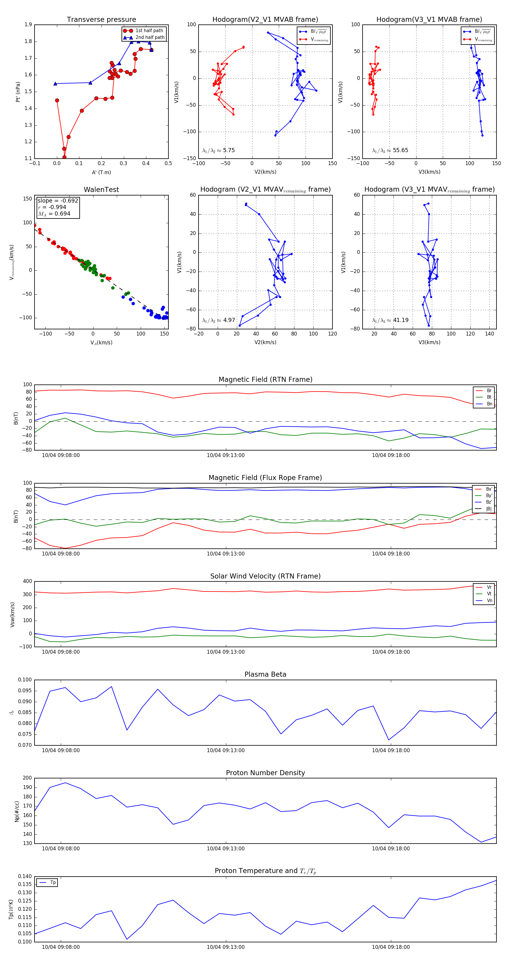
Flux Rope Event 2024-10-04 09:07:12 ~ 2024-10-04 09:21:12 (841 seconds)


plot