HOME   LIST
‹–   –›

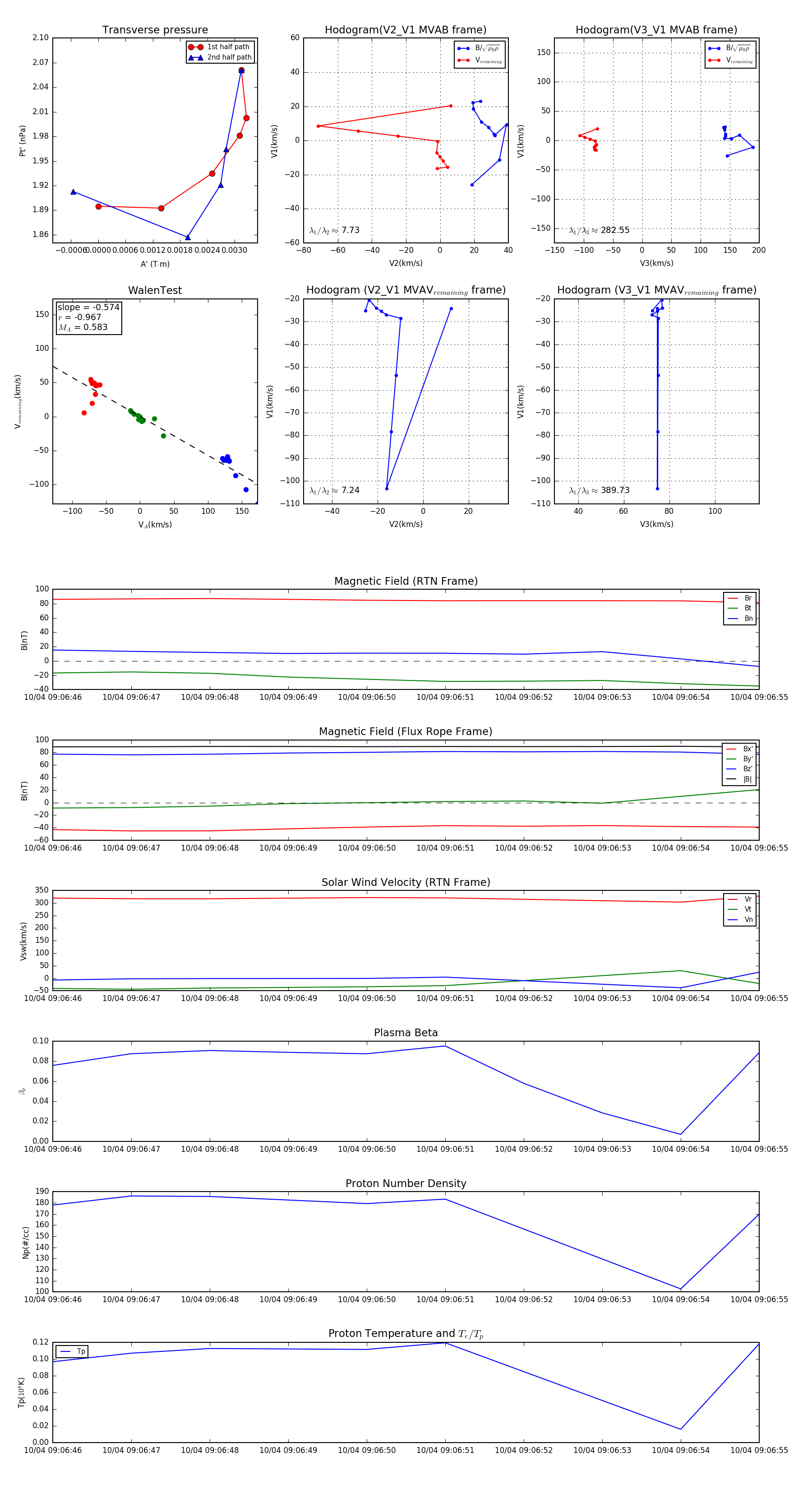
Flux Rope in 2024

Flux Rope Event 2024-10-04 09:06:46 ~ 2024-10-04 09:06:55 (10 seconds)


plot