HOME   LIST
‹–   –›

Flux Rope in 2024

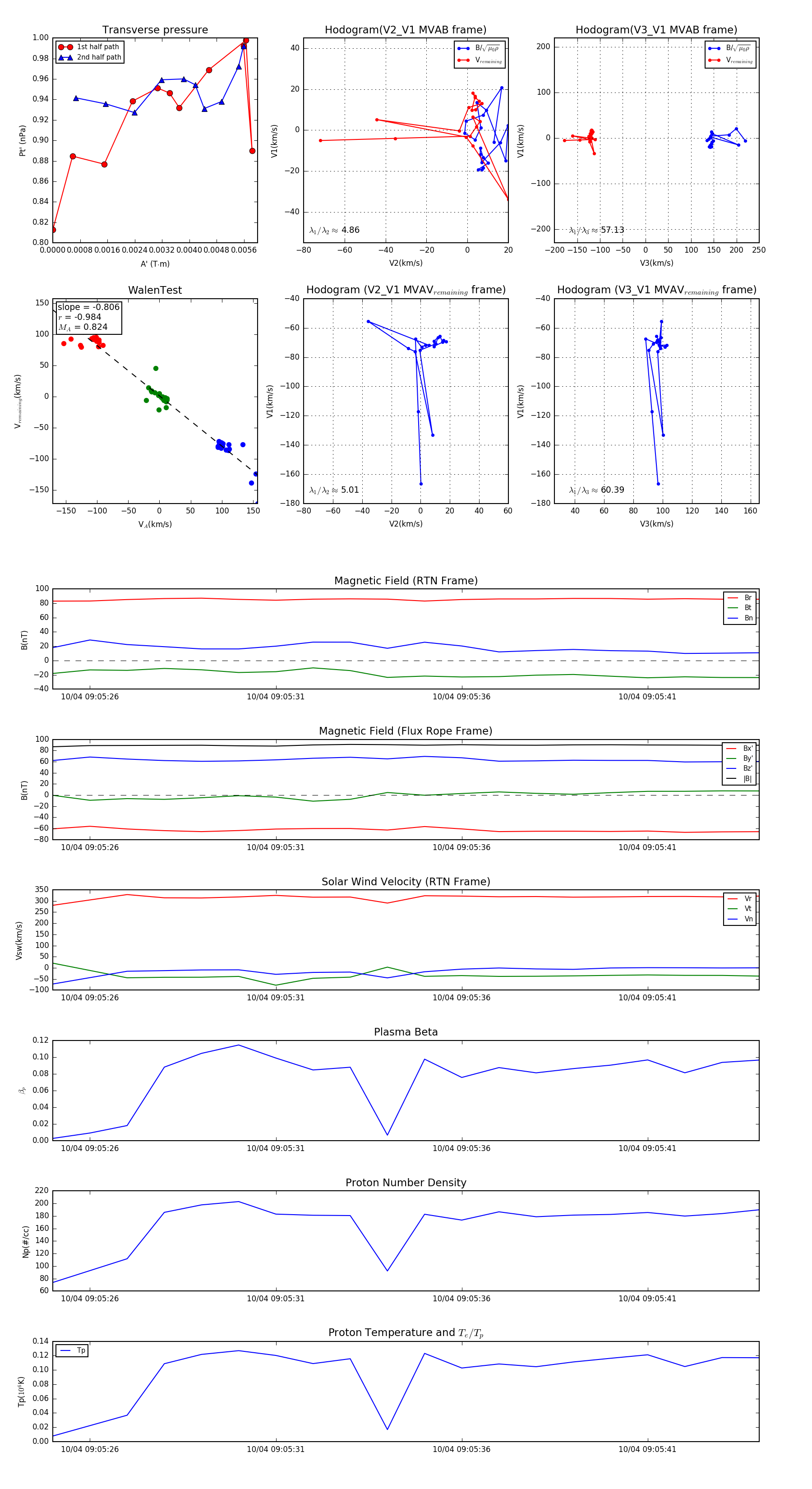
Flux Rope Event 2024-10-04 09:05:25 ~ 2024-10-04 09:05:44 (20 seconds)


plot