HOME   LIST
‹–   –›

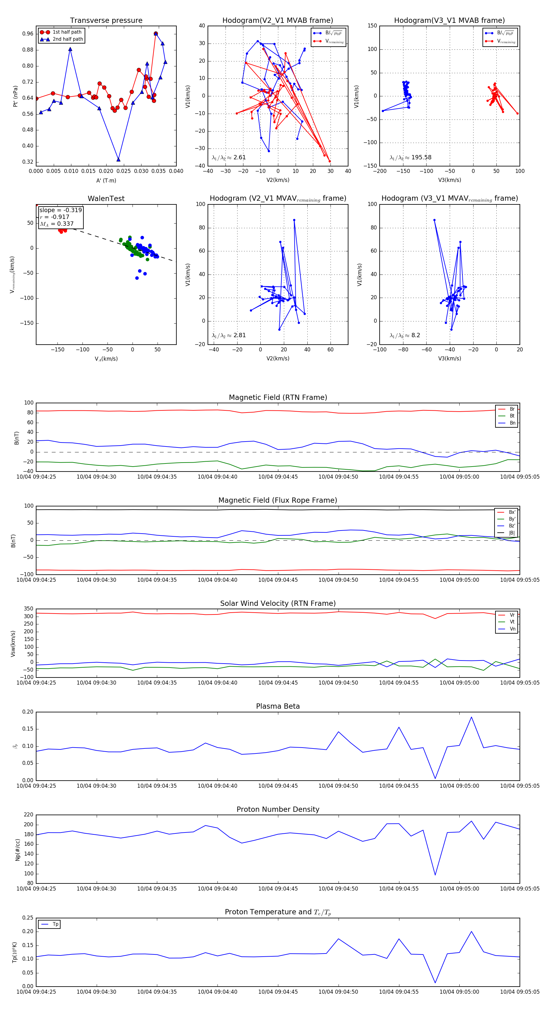
Flux Rope in 2024

Flux Rope Event 2024-10-04 09:04:25 ~ 2024-10-04 09:05:05 (41 seconds)


plot