HOME   LIST
‹–   –›

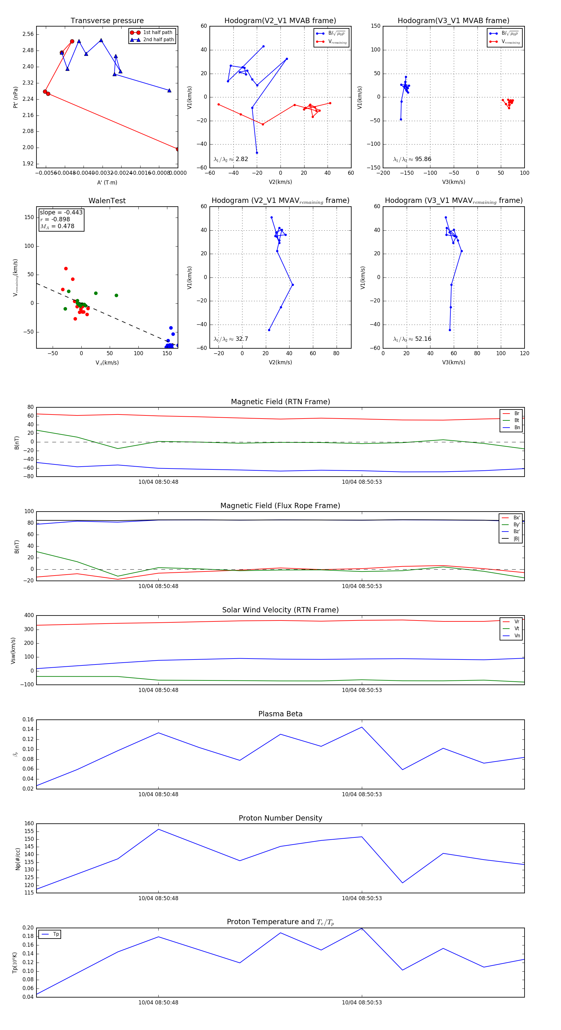
Flux Rope in 2024

Flux Rope Event 2024-10-04 08:50:45 ~ 2024-10-04 08:50:57 (13 seconds)


plot