HOME   LIST
‹–   –›

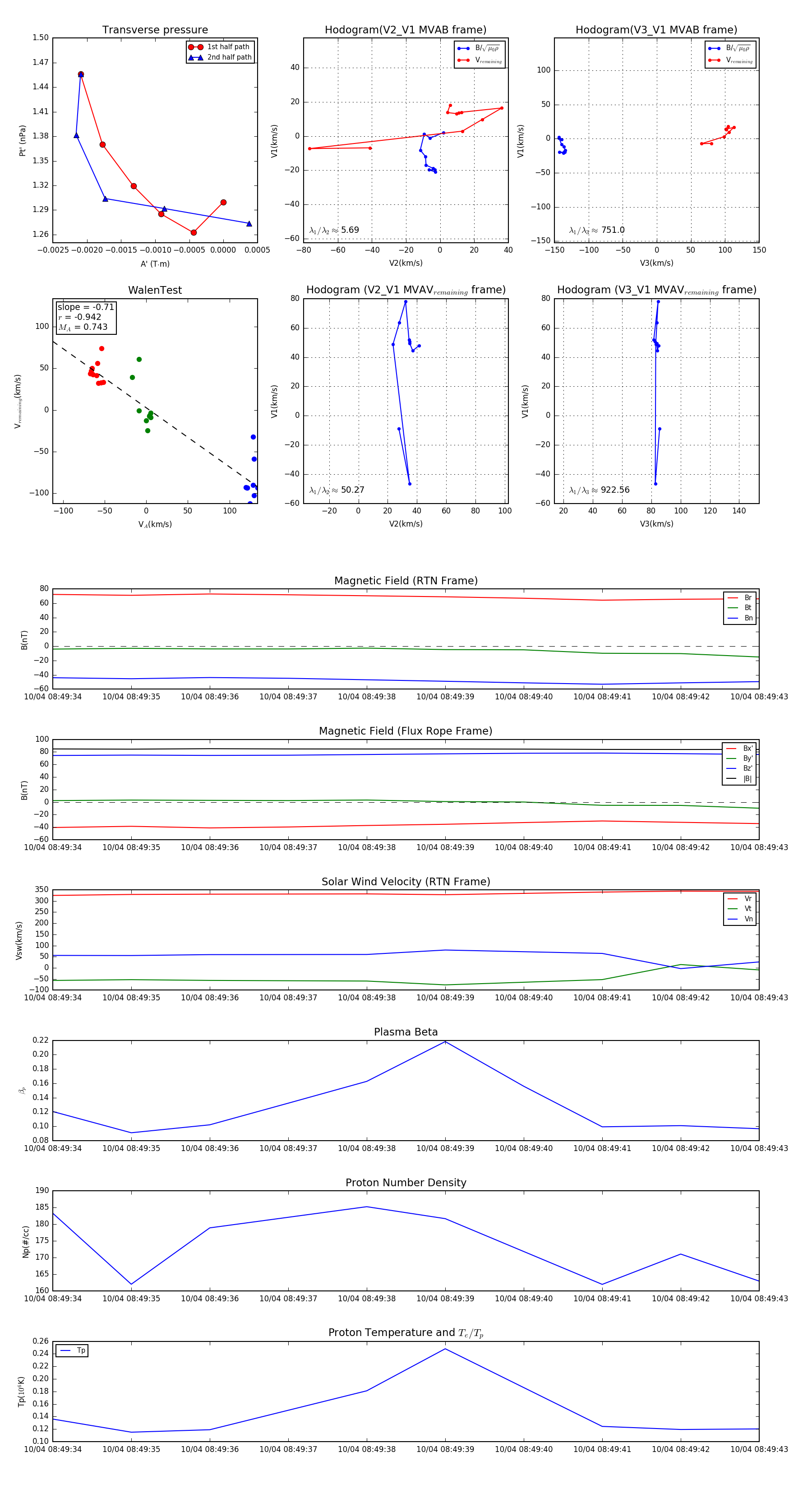
Flux Rope in 2024

Flux Rope Event 2024-10-04 08:49:34 ~ 2024-10-04 08:49:43 (10 seconds)


plot