HOME   LIST
‹–   –›

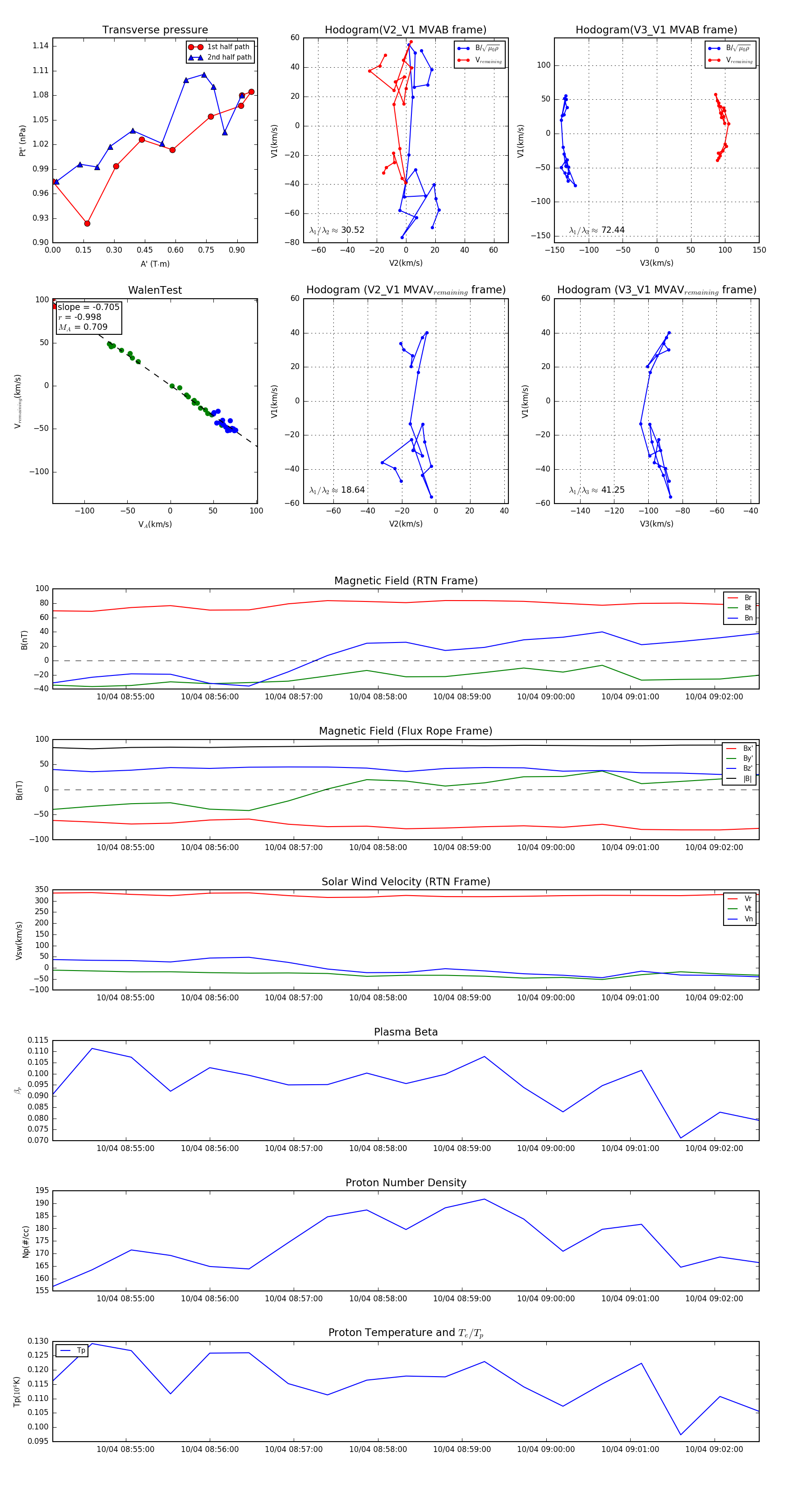
Flux Rope in 2024

Flux Rope Event 2024-10-04 08:54:08 ~ 2024-10-04 09:02:32 (505 seconds)


plot