HOME   LIST
‹–   –›

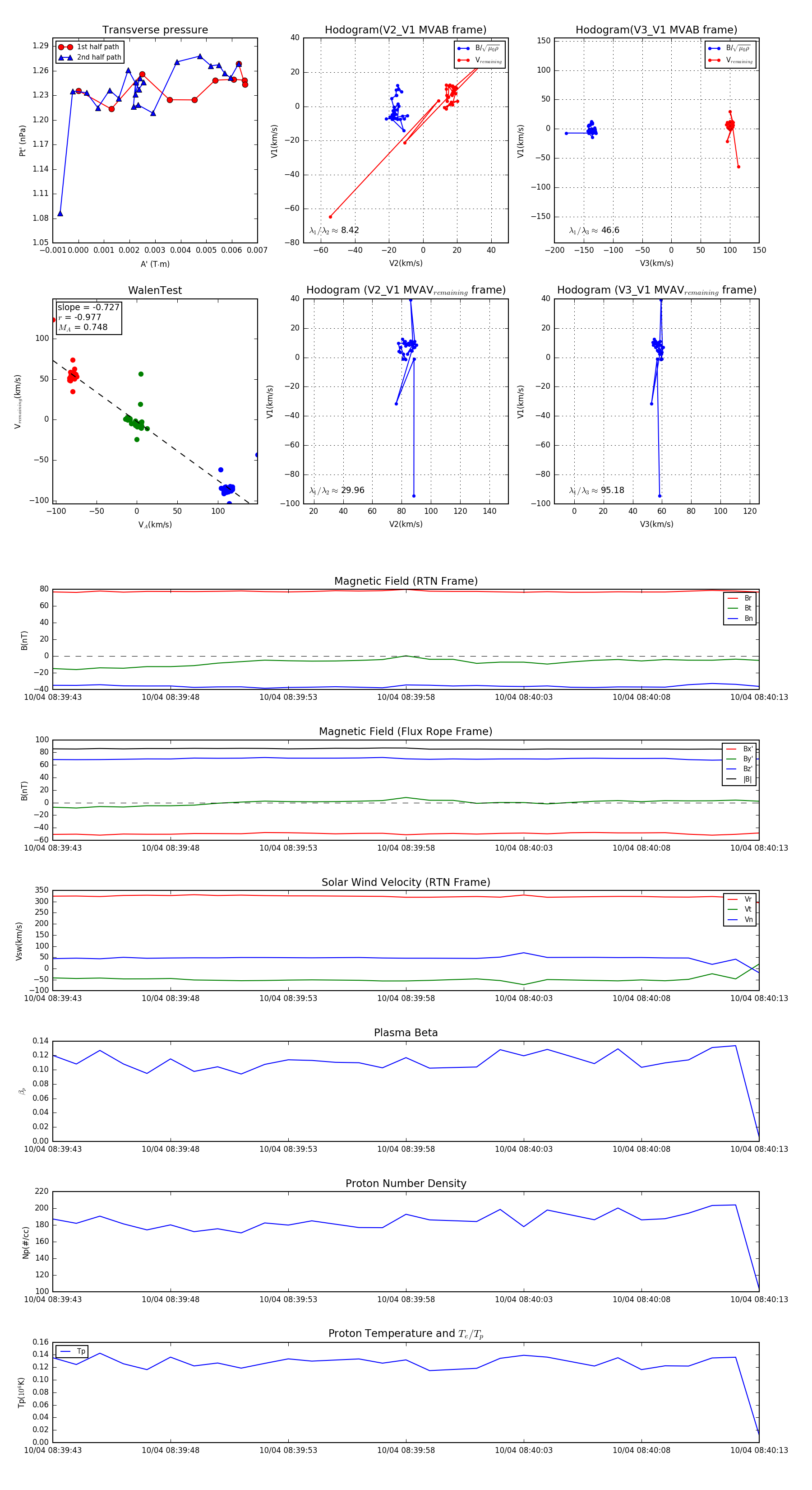
Flux Rope in 2024

Flux Rope Event 2024-10-04 08:39:43 ~ 2024-10-04 08:40:13 (31 seconds)


plot