HOME   LIST
‹–   –›

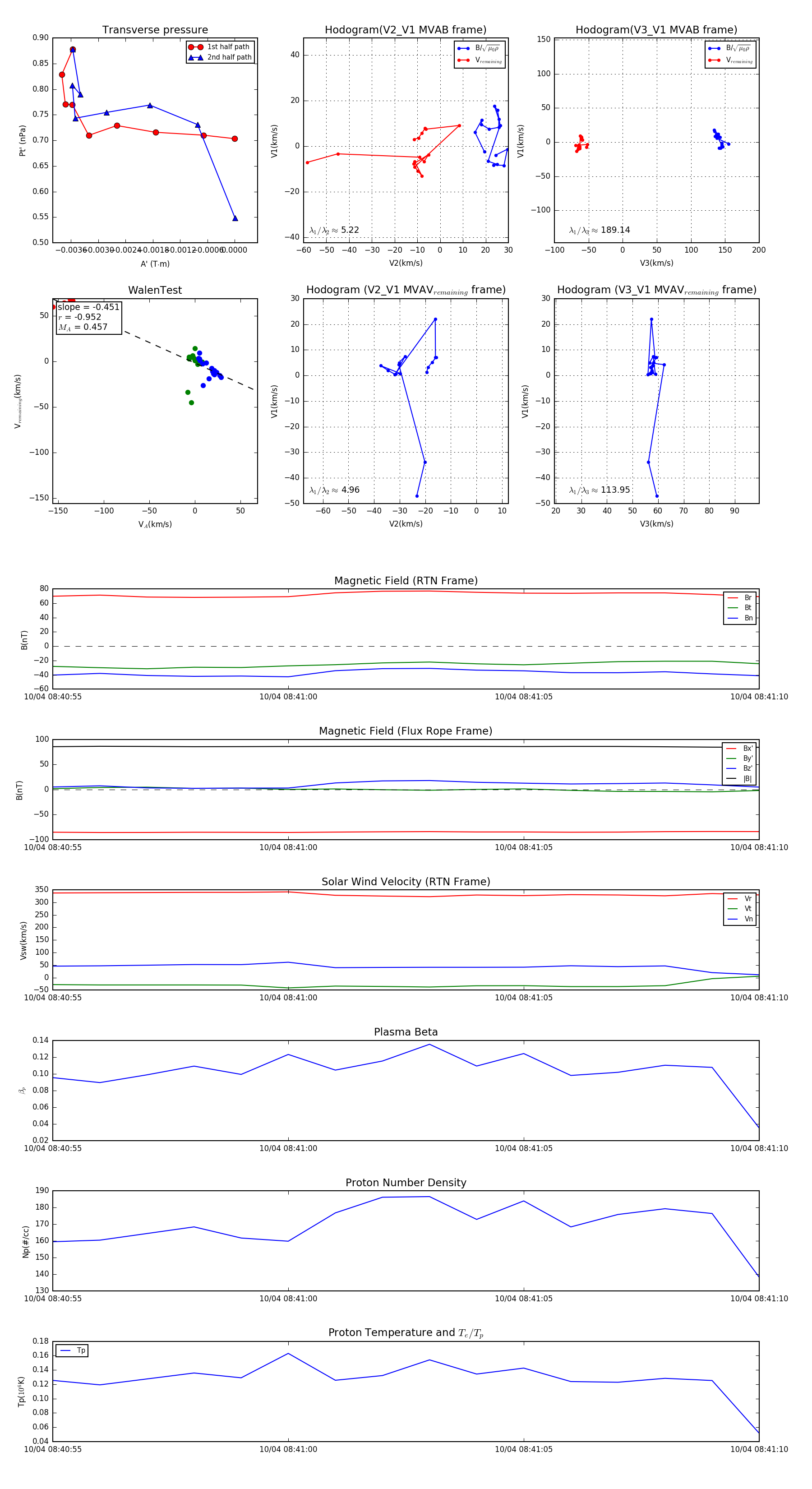
Flux Rope in 2024

Flux Rope Event 2024-10-04 08:40:55 ~ 2024-10-04 08:41:10 (16 seconds)


plot