HOME   LIST
‹–   –›

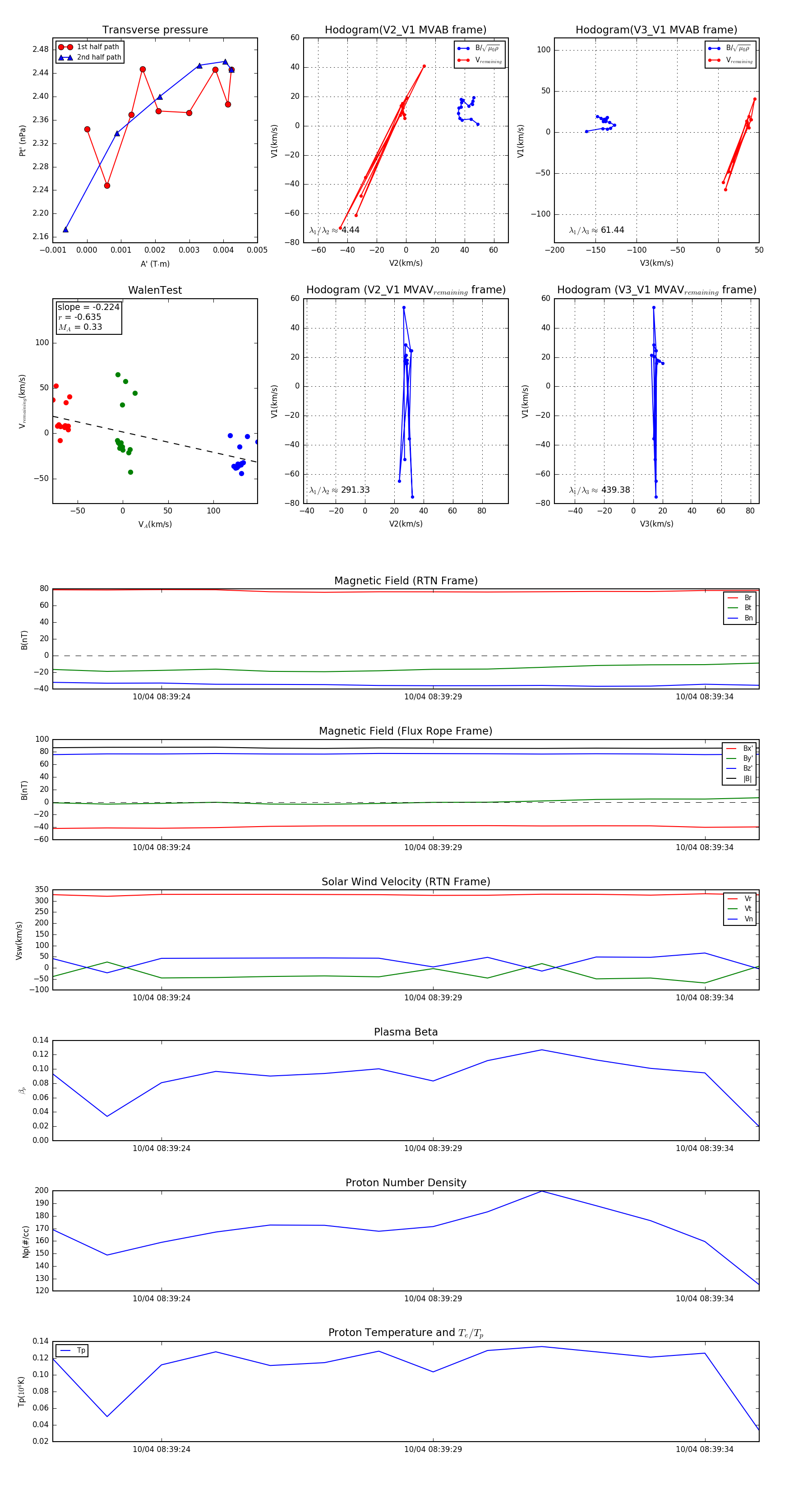
Flux Rope in 2024

Flux Rope Event 2024-10-04 08:39:22 ~ 2024-10-04 08:39:35 (14 seconds)


plot