HOME   LIST
‹–   –›

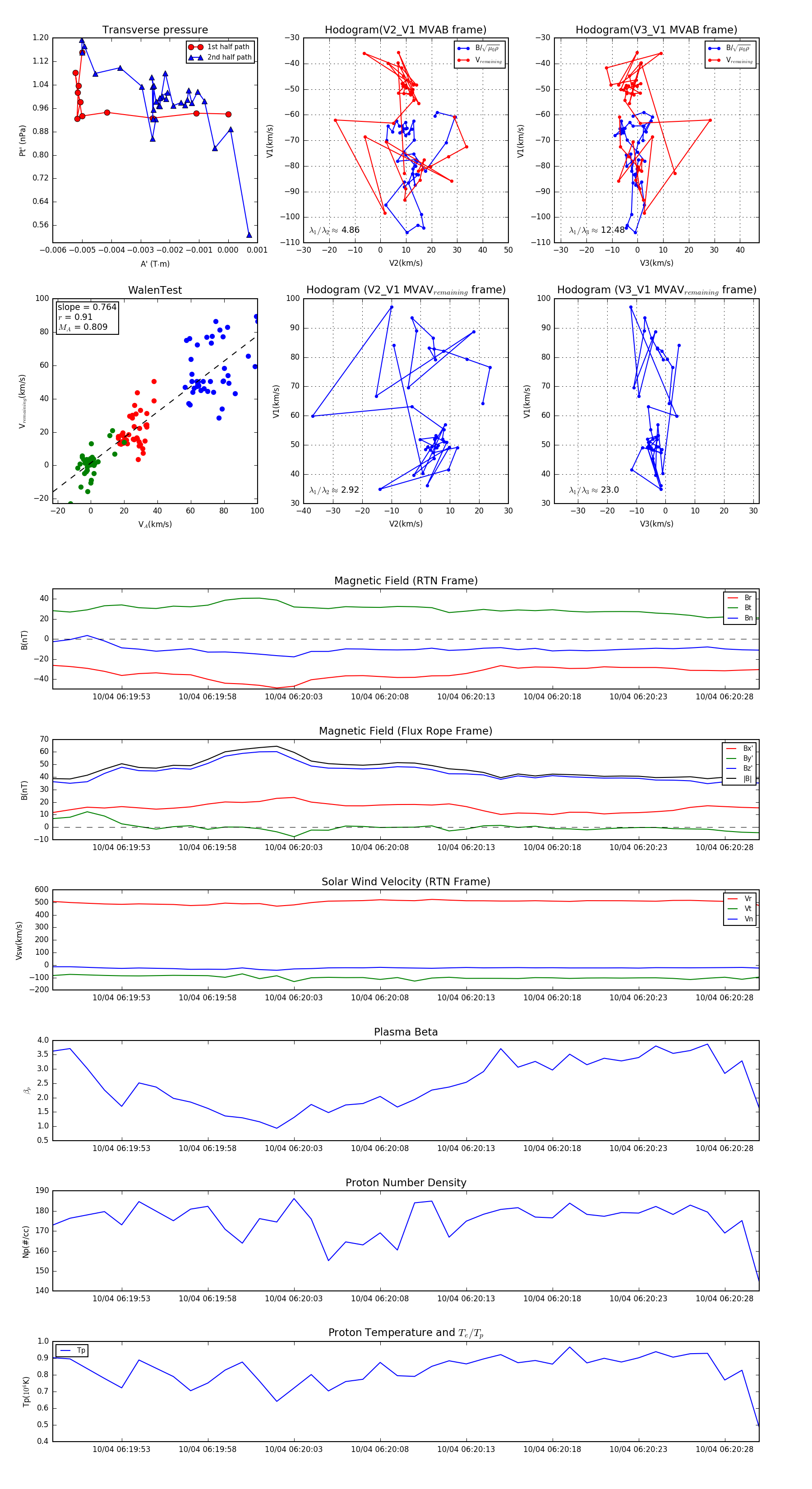
Flux Rope in 2024

Flux Rope Event 2024-10-04 06:19:49 ~ 2024-10-04 06:20:30 (42 seconds)


plot