HOME   LIST
‹–   –›

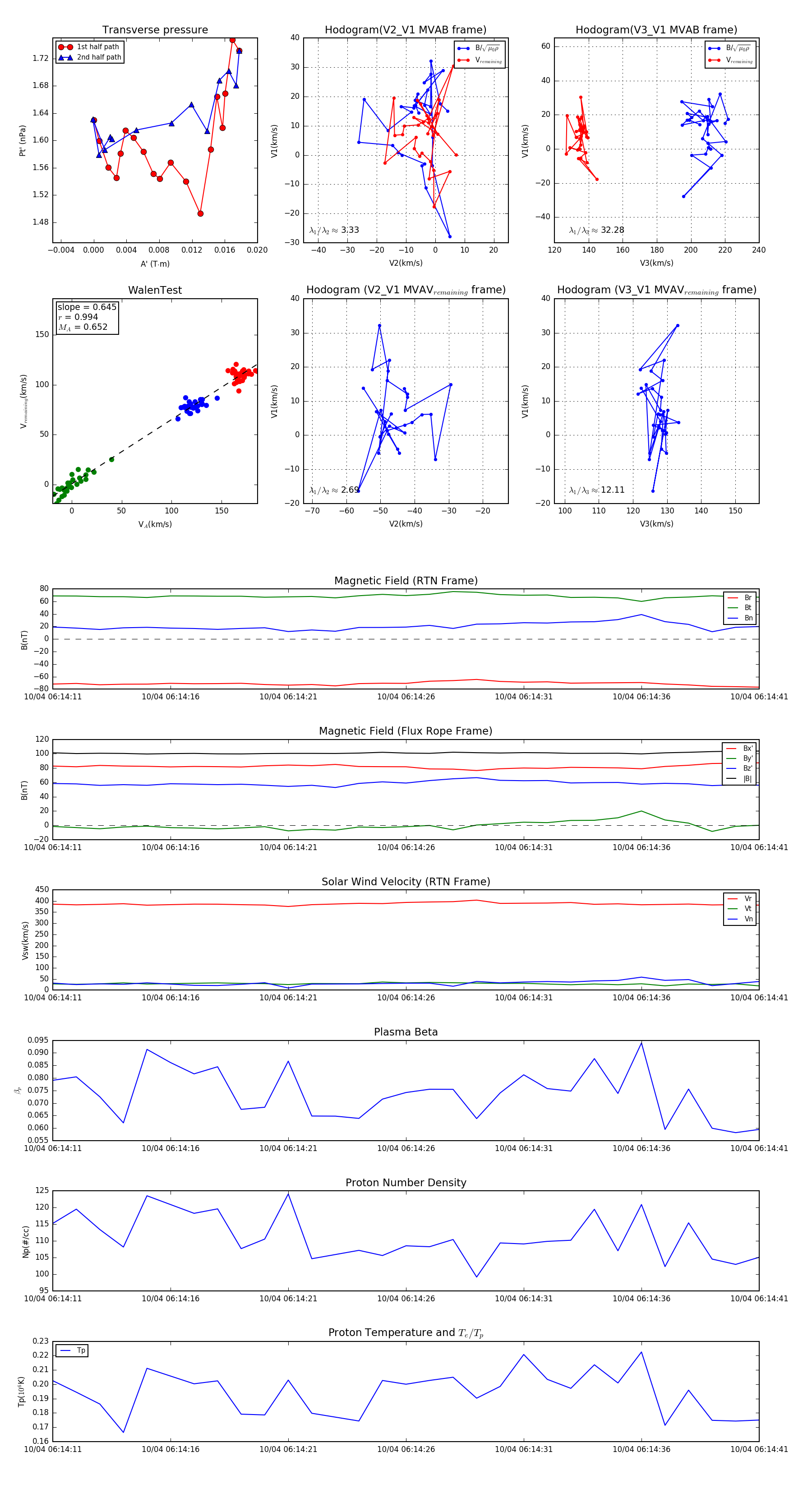
Flux Rope in 2024

Flux Rope Event 2024-10-04 06:14:11 ~ 2024-10-04 06:14:41 (31 seconds)


plot