HOME   LIST
‹–   –›

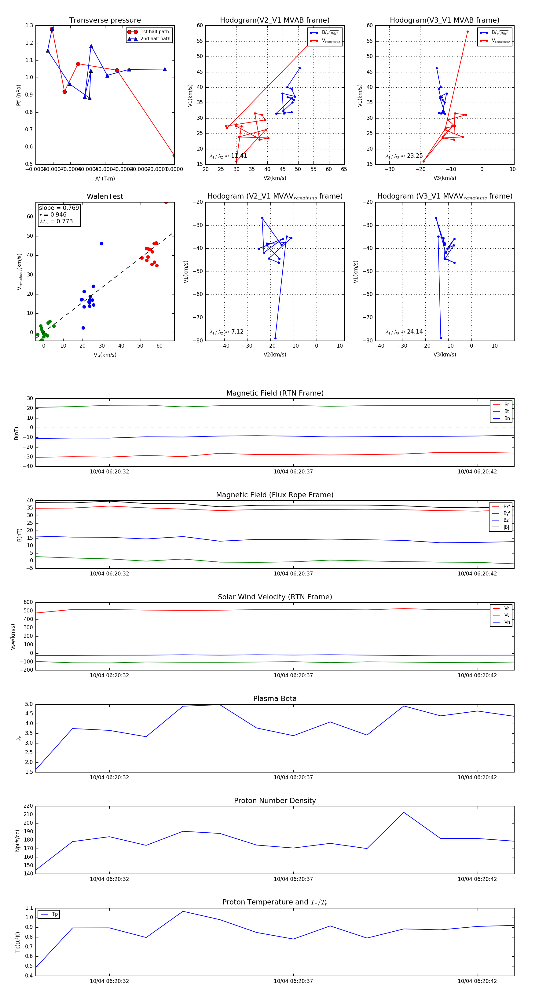
Flux Rope in 2024

Flux Rope Event 2024-10-04 06:20:30 ~ 2024-10-04 06:20:43 (14 seconds)


plot