HOME   LIST
‹–   –›

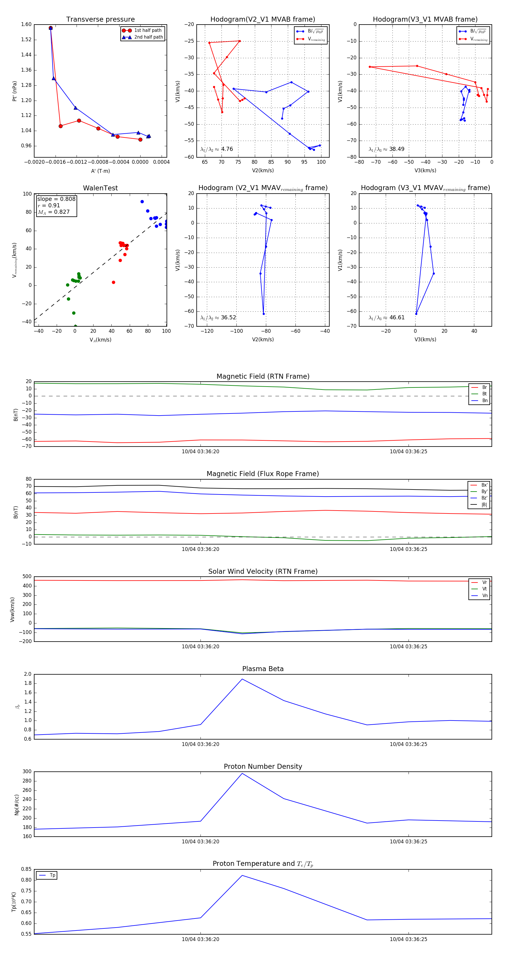
Flux Rope in 2024

Flux Rope Event 2024-10-04 03:36:16 ~ 2024-10-04 03:36:27 (12 seconds)


plot