HOME   LIST
‹–   –›

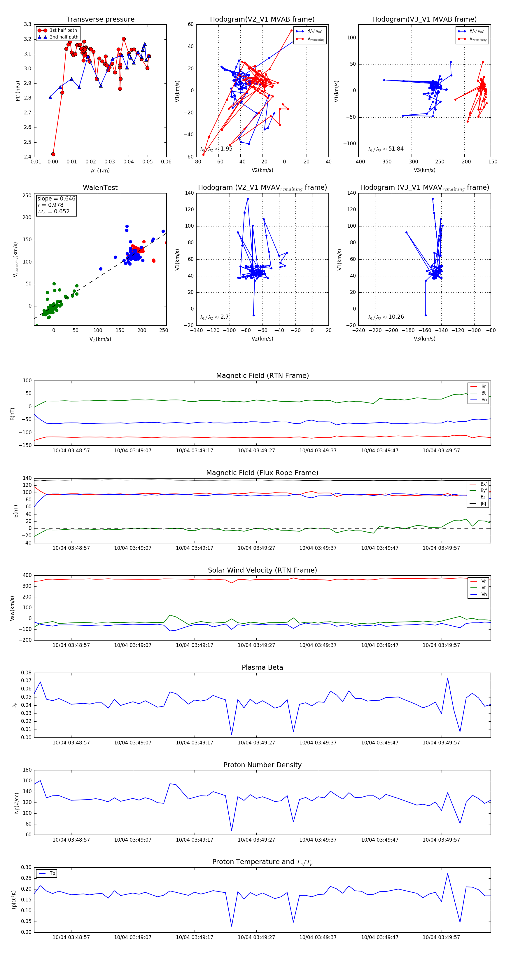
Flux Rope in 2024

Flux Rope Event 2024-10-04 03:48:51 ~ 2024-10-04 03:50:05 (75 seconds)


plot