HOME   LIST
‹–   –›

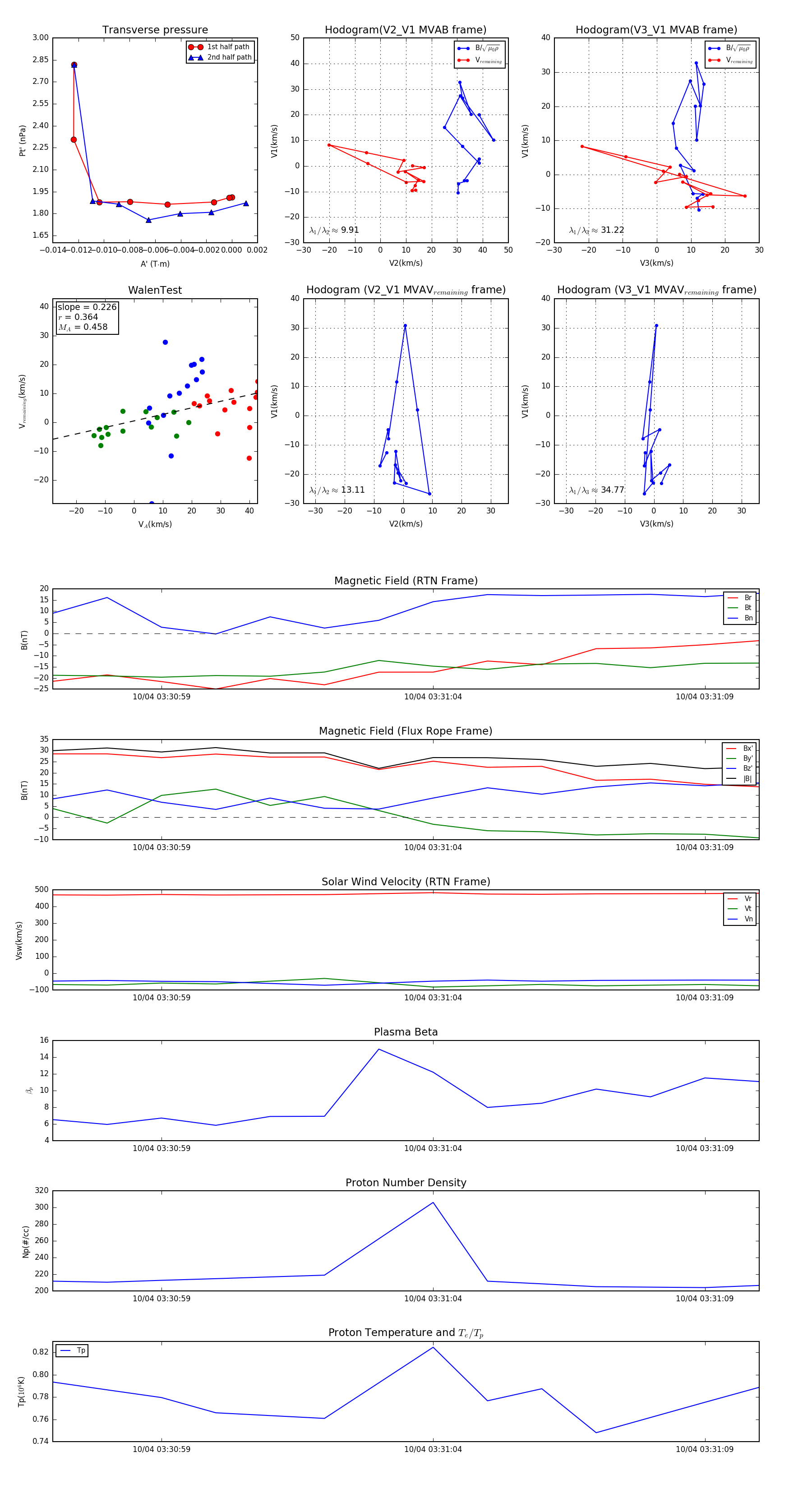
Flux Rope in 2024

Flux Rope Event 2024-10-04 03:30:57 ~ 2024-10-04 03:31:10 (14 seconds)


plot