HOME   LIST
‹–   –›

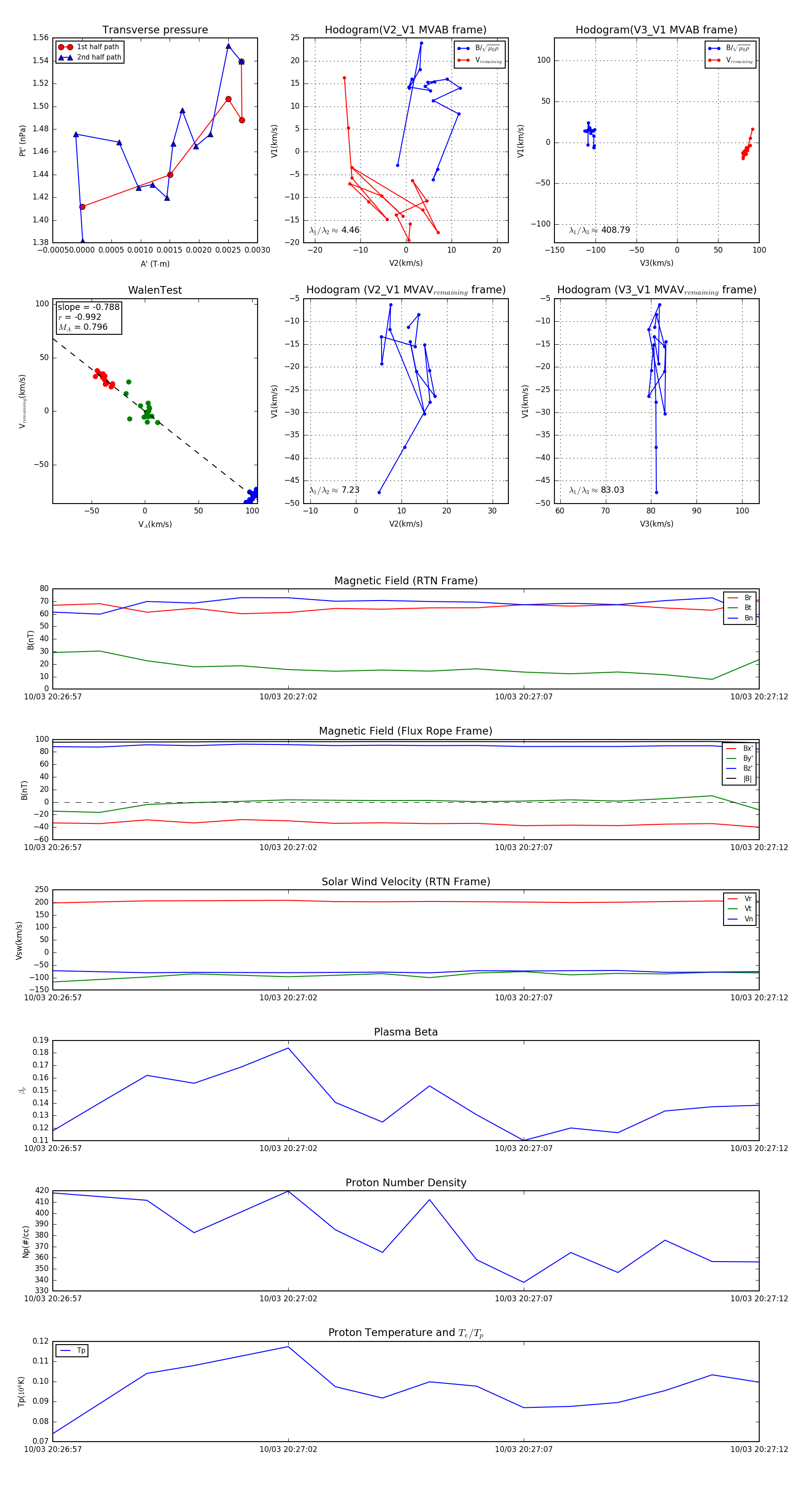
Flux Rope in 2024

Flux Rope Event 2024-10-03 20:26:57 ~ 2024-10-03 20:27:12 (16 seconds)


plot